富民县卫生健康局发布关于2023年护士执业资格考试报名的通知,具体内容如下:
各医疗机构:
根据《全国护士执业资格考试委员会办公室关于2023年护士执业资格考试有关问题的通知》(护考办发〔2022〕1号)和《国家卫生健康委人才交流服务中心关于2023年护士执业资格考试考务工作安排的通知》(卫人才发〔2022〕94号)要求,现将富民点2023年护士执业资格考试相关事项通知如下:
一、报名条件
按照《护士条例》和原卫生部、人力资源社会保障部印发《护士执业资格考试办法》(部长令第74号)规定,凡在中等职业学校、高等学校完成国务院教育主管部门和国务院卫生主管部门规定的普通全日制3年以上护理、助产专业课程学习,包括在教学、综合医院完成8个月以上护理临床实习,并取得相应学历证书的专业技术人员,可以申请参加护士执业资格考试。考生一次考试通过2个科目为考试成绩合格,考试成绩合格者,可申请护士执业注册。
申请人为非应届毕业生的,可以选择到人事档案所在地报名。考生可登录云南卫生健康人才网()查询2023年全国护士执业资格考试(云南考区)报名需提交材料目录。
二、考生报名
包括网上预报名和现场确认2个阶段。考生须于2022年12月14—27日期间,登录国家卫生健康人才服务交流官网()进行网上预报名,并在完成网上预报名后根据富民点现场审核时间携带报名申请表及相关证明材料(包括原件和复印件)进行现场确认。
三、现场审核时间
富民点护士执业资格考试审核时间:2022年12月19日—12月23日,周末休息,逾期不再受理。
四、报名地点及咨询电话
报名地点:富民县卫生健康局(永定街道办事处黎昌路黎阳大厦14楼1417室医政科);咨询电话:66043563。
五、考生缴费
2023年护士执业资格考试考生报名费采用“网上收费”的方式收取,国家中心官网将于2023年2月3日—14日期间开通网上缴费功能。考生需及时查看资格审核状态,通过资格审核的考生务必在此期间完成网上缴费,收费标准为每人每科61元,逾期未缴费视为放弃考试。
六、准考证打印
3月30日—4月7日期间,考生可登录国家中心官网打印准考证。
七、考试时间、考试方式及考试科目
根据《护士执业资格考试办法》有关规定,2023年我省护士执业资格考试继续实行人机对话考试。考试定于2023年4月8日—9日,每半天为一个轮次。具体安排如下:

八、成绩发布及成绩合格证明下发
国家中心将于考后45个工作日内,在国家中心官网公布考试成绩,考生可凭本人准考证号和有效证件号进行成绩查询,并下载打印成绩单。成绩合格考生须在规定时间内通过国家中心官网下载打印成绩合格证明。
九、注意事项
(一)根据属地化管理原则,富民县报名点只接收富民县卫健局直属及富民县本辖区内的医疗卫生机构人员。
(二)根据昆明市要求,在校学生由学校统一报名,富民县报名点不接收在校就读学生现场确认。
(三)无工作单位的考生,可到考生人事档案存管机构盖章后到所在地辖区报名点进行报名。
(四)根据富民点时间进行确认,逾期将不再受理,请广大考生及时确认。
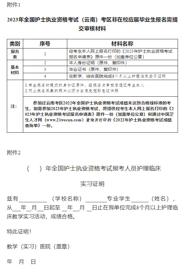
附件:1.2023年护士执业资格考试提交审核材料目录
2.2023年护士执业资格考试实习证明
富民县卫生健康局
2022年12月14日
