云南省禄劝县关于2023年度护士执业资格考试报名有关问题的通知发布啦,具体内容如下:
县、乡各公立医疗卫生机构,民营医院,个体诊所:
根据省市相关要求,为做好我县2022年度护士执业资格考试禄劝报名点报考工作,现将有关事宜通知如下:
一、报名时间:
(一)网上报名时间:2022年12月14日—2022年12月27日。
(二)现场确认时间:2022年12月26日至27日(上午8:15至11:20,下午14:10至17:20),逾期将不再受理,请相互转告。

二、报名地点
(一)网报地址:中国卫生人才网()
(二)现场确认地址:县卫生健康局医政中医科(505室)
三、工作要求
(一)按照市卫健委要求,从2021年开始,请各公立医疗卫生机构、民营医院、个体诊所实行主要负责人(或分管领导)负责承诺制,按照谁审核,谁负责的原则,严格管理本单位公章和本单位职工,护士执业资格考试报名严禁乱盖公章、盖公章收费现象发生,不在本单位(诊所)工作(实习)的人员,严禁盖章报名护士执业资格考试,如果发现弄虚作假的单位及个人将按照相关规定追究责任人及申报个人责任,请各单位务必高度重视。
(二)由于报名考生较多,为落实好疫情防控工作各项要求,避免人群聚集,方便考生与单位日常工作,由各单位委派1名工作人员统一到现场办理审核确认(附委托书),单位总报考人数2人及以下可由考生自己到现场确认。
(三)各单位严格按照时间安排,提前通知机构内所有符合报考条件的在职及实习人员在现场确认前进行网上报名,在12月24日前收集整理现场确认所需材料。考生交费按照“网上收费”的方式进行,各位考生及时关注中国卫生人才网,查看资格审查状态,通过资格审查的考生网上缴费。
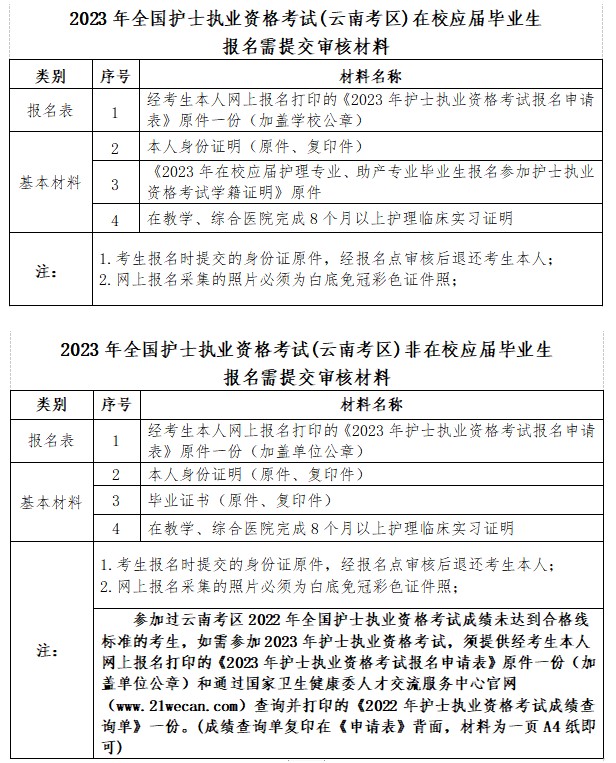
四、现场审核所需资料:

五、其它未尽事宜,请与禄劝报名点联系。
联系人:陈云华
联系方式:0871-68914369
