护士资格

考试动态
复习指导
互动交流
首页 > 护士资格 > 报名时间 > 正文

辽宁大连2020年护士资格证考试报名时间安排

热点内容推荐

每日一练> 课程详情>
考试政策> 学习资料>

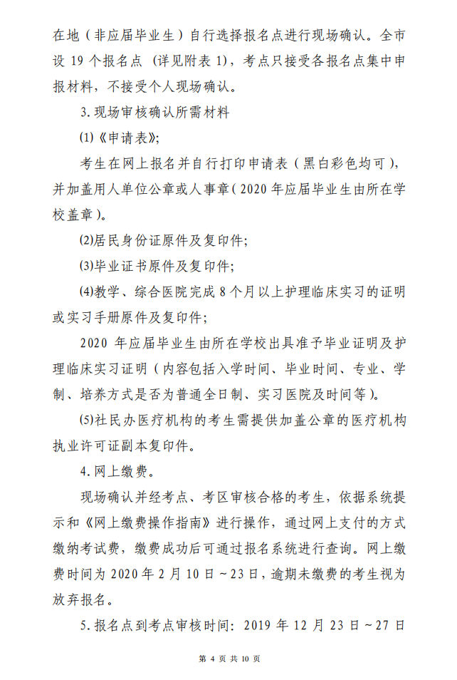
辽宁大连发布了2020年护士资格考试报名|现场确认安排,医学教育网小编专门整理如下,请大连考区想要报考2020年护士资格考试的考生们及时查看,提前做好报名准备工作。

1:网上预报名时间:2019年12月4-12月18日期间,登录中国卫生人才网www.21wecan.com)进行网上预报名,根据报名须知在网上填写个人报名信息,并从网上自行打印《2020年护士执业资格考试报名申请表》。

2、现场确认时间和地点 :2019年12月5-20日,具体时间由各县区报名点自行确定。

3、网上缴费:2019年2月10-23日。

详细信息请见下文


大连护士资格考试报名1

大连护士资格考试报名2

大连护士资格考试报名3

大连护士资格考试报名4

大连护士资格考试报名5

大连护士资格考试报名6

大连护士资格考试报名7

大连护士资格考试报名8

大连报名点名单

大连审核时间表

其它考区2020年护士资格考试报名|现场审核动态信息请关注:

全国2020年护士资格考试报名时间|现场确认时间安排汇总

2020年护士资格考试现场确认时间汇总

正保医学教育网
上医学教育网 做成功医学人
打开APP
全部评论(0打开APP查看全部 >
精品课程

2027年护士资格课程

豪华通关班

680

查看详情
热点推荐:
0
0
0
评论
取消
复制链接,粘贴给您的好友

复制链接,在微信、QQ等聊天窗口即可将此信息分享给朋友
前往医学教育网APP查看,体验更佳!
取消 前往
您有一次专属抽奖机会
可优惠~
领取
优惠
注:具体优惠金额根据商品价格进行计算
恭喜您获得张优惠券!
去选课
已存入账户 可在【我的优惠券】中查看