医学教育网护士资格《答疑周刊》2022年第8期:
1.【问题】简述肝硬化失代偿期建立的侧支循环?
【解答】重要的侧支循环包括:
a.食管下段和胃底静脉曲张,常因门脉压力明显增高、粗糙坚硬食品机械损伤或剧烈咳嗽、呕吐致腹内压突然增高引起曲张静脉破裂,发生呕血、黑便及休克症状;
b.腹壁和脐周静脉曲张,表现在脐周与腹壁弯曲的静脉,以脐为中心向上及下腹延伸,脐周静脉出现明显曲张者,外观可呈水母头状;
c.痔静脉扩张,是门静脉的直肠上静脉与下腔静脉的直肠中、下静脉吻合,可扩张形成痔核,破裂时引起便血。
2.【问题】如何预防青霉素过敏反应的发生?
【解答】青霉素过敏反应的预防
(1)使用青霉素前必须做皮肤过敏试验,试验前应详细询问病人的用药史、过敏史、家族史;病人如有青霉素过敏史,应禁止做过敏试验;病人已进行青霉素治疗,如停药3天后再用,或用药中更换药物批号,均应重新作过敏试验,结果阴性方可使用。
(2)青霉素皮试液应现用现配,因青霉素皮试液极不稳定,特别是在常温下易产生降解产物,导致过敏反应。
(3)青霉素过敏试验和注射前均应做好急救的准备工作,备好盐酸肾上腺素和注射器等。
(4)护士应加强工作责任心,严格执行“三查七对”制度。
(5)严密观察病人,首次注射后应观察30分钟,以免发生迟缓性过敏反应。同时,注意倾听病人主诉。
(6)皮试结果阳性者禁止使用青霉素,及时报告医生,在体温单、医嘱单、病历、床头卡、门诊病历上醒目地注明,并告知病人及其家属。
3.【问题】禁止用冷的部位有哪些?为什么?
【解答】禁忌用冷的部位及原因:
(1)枕后、耳廓、阴囊处:用冷易引起冻伤。
(2)心前区:用冷可反射性引起心率减慢、心律不齐。
(3)腹部:用冷易引起腹泻。
(4)足底:用冷可反射性引起末梢血管收缩,影响散热;还可引起一过性的冠状动脉收缩。
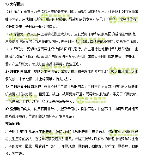
4.【问题】试述压疮发生的原因及防护原则?
【解答】压疮发生的原因

下载:医学教育网护士资格《答疑周刊》2022年第8期
【医学教育网原创·转载请注明出处】