护士执业资格考试:《答疑周刊》2022年第35期
问题索引:
1.【问题】怎么区分是蛛网膜下腔出血和脑出血?
2.【问题】怎么区分脑裂伤和挫伤呢?
3.【问题】老师,可以总结一下各种类型的脉的特点和常见的疾病吗?
4.【问题】缺氧不是心率过缓出现的症状吗?为什么是过快出现的?
具体解答:
1.【问题】怎么区分是蛛网膜下腔出血和脑出血?
【解答】脑出血是脑实质出血,会出现颅内压增高,肢体瘫痪等。
蛛网膜下腔出血是脑表面血管破裂,会出现剧烈头痛、脑膜刺激征,一般无肢体瘫痪。
2.【问题】怎么区分脑裂伤和挫伤呢?
【解答】脑挫伤:脑组织破坏较轻,软脑膜完整。
脑裂伤:软脑膜、血管及脑组织同时破裂。
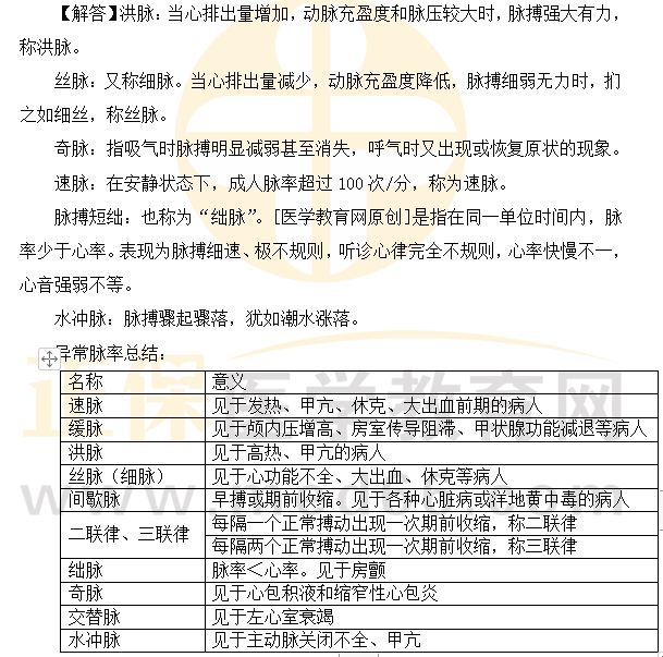
3.【问题】老师,可以总结一下各种类型的脉的特点和常见的疾病吗?

4.【问题】缺氧不是心率过缓出现的症状吗?为什么是过快出现的?
【解答】这和代偿有关,缺氧引起了心率慢,心率慢会导致供血不足,机体缺氧会加重,这时候机体会进行调节,使心率加快,这样能缓解供血不足、缺氧的情况。
护士执业资格考试:《答疑周刊》2022年第35期
【医学教育网原创·转载请注明出处】