2021护士资格考试本周开考,医学教育网小编专门整理了考前小抄-2021护士资格考试基础护理学拿分考点考前速记,考前记得背一背!
高频考点19:病历的排序:
【住院病历的排列顺序】
体温单、医嘱单、入院记录、病史和体格检查单、病程记录、各种检验检查报告单、护理记录单、住院病历首页、门诊或急诊病历。
【出院病历的排列顺序】
住院病历首页、出院(或死亡)记录、入院记录、病史和体格检查单、病程记录、各种检查检验报告单、护理记录单、医嘱单、体温单。
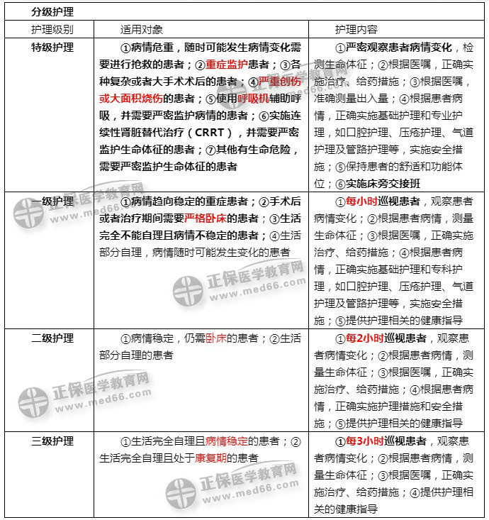
高频考点20:分级护理
临床上一般将护理级别分为四级,即特级护理、一级护理、二级护理、三级护理,见下表。

(1)特级护理适用对象:
①病情危重,随时需抢救的;②重症监护患者;③大手术术后;④严重创伤或大面积烧伤;⑤使用呼吸机。
(2)一级护理——每小时巡视患者。适用对象:
①病情趋向稳定的重症患者;
②手术后或者治疗期间需要严格卧床的患者;
③生活完全不能自理且病情不稳定的患者;
④生活部分自理,病情随时可能发生变化的患者。
(3)二级护理——每2小时巡视患者。
(4)三级护理——每3小时巡视患者。
高频考点21:运送病人法:
平车运送法:病人头部卧于大轮端。护士站在病人头侧;平车上、下坡时,病人的头部应在高处。
单人搬运法:适用于体重较轻或儿科病人,且病情允许的病人。
两人或三人搬运法:适用于病情较轻,但自己不能活动且体重又较重的病人。
四人搬运法:适用于颈、腰椎骨折,或病情较重的病人。
以上“考前小抄-2021护士资格考试基础护理学拿分考点考前速记”文章内容由医学教育网小编整理,更多护士资格考试动态及政策解读欢迎关注医学教育网!
相关推荐:
【考前最后一节课】2021护士考试考前免费直播,不见不散!
【重要通知】2021护士资格考试考场疫情防控要求各地区汇总>>