注意!山东淄博2021年护士执业资格考试考生疫情防控公告发布!医学教育网小编搜集官方内容,分享如下。请各位考生及时查看:
为确保我市2021年护士执业资格考试安全、顺利实施,保障广大考生和工作人员身体健康,根据国家及我省疫情防控的有关规定,按照山东考区办公室《关于印发<医师资格考试、护士执业资格考试山东考区疫情防控工作方案>的通知》要求,考生须如实报告个人健康状况,自觉接受疫情防控管理。
一、考前准备
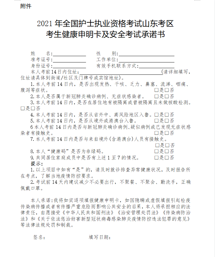
考生须在考前完成:流行病学史申报和自我健康监测,填写《考生健康申明卡及安全考试承诺书》(附件),申领“山东省健康通行码”等事项。瞒报、虚报个人旅居史和健康症状的,依法依规予以处理。
二、考试期间
考生进入考场前进行身份核验和体温检测,上交《考生健康申明卡及安全考试承诺书》,出示“健康码”,全程佩戴一次性医用外科口罩(禁止佩戴带有呼吸阀口罩),自行准备未开封的一次性乳胶手套。
三、交通出行防护
考生须遵循“两点一线”出行模式,“点对点”往返住所和考场。在保障安全的前提下,尽量选择步行、骑行、私家车往返考场。出行期间要备齐口罩(一次性使用医用口罩或医用外科口罩)、手套、纸巾、速干手消毒剂等防护用品,严格做好个人防护,全程佩戴口罩。乘坐公共交通工具的,要佩戴一次性手套,减少接触公共物品和部位,尽量保持与其他人员的距离,注意保持手卫生,减少在交通场站等人员密集场所停留时间。考生乘坐出租车或网约车赴考点的,提前预约车辆,乘坐时在后排落座,下车后应及时做好手卫生。
请广大考生自觉配合疫情防控工作,认真进行健康自测,并在考试结束后迅速离场,不扎堆不聚集,保证本次考试顺利、平稳进行。

推荐阅读:重要通知!2021护士资格考试考场疫情防控要求各地区汇总,考生必看!
以上“山东淄博2021年护士执业资格考试考生疫情防控公告”由医学教育网为大家整理,希望对大家有所帮助,更多资讯请关注医学教育网!