护士资格

考试动态
复习指导
互动交流
首页 > 护士资格 > 报名时间 > 正文

辽宁省各考区考点2021护士资格考试现场审核报名点联系方式

热点内容推荐

每日一练> 课程详情>
考试政策> 学习资料>

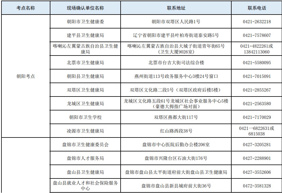
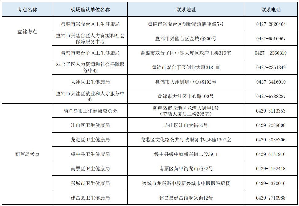
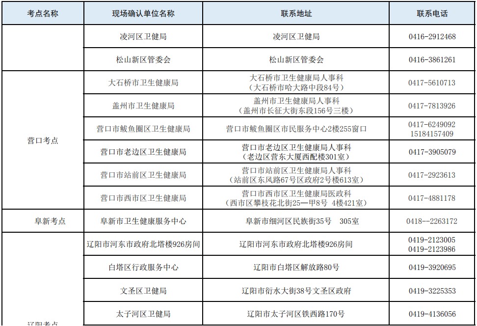
辽宁省各考区考点2021护士资格考试现场审核正在进行中,医学教育网小编专门整理了辽宁省各考区考点2021护士资格考试现场审核报名点联系方式如下,请对应考区考点各位考生及时确认查看。

(可点击查看大图)

11

22

33

44

55

Dingtalk_20210119163717

77

88

99

辽宁省各考区考点2021护士考试现场审核具体要求请查看:

辽宁省2021年护士资格考试报名现场确认时间\地点\材料汇总>>

更多考区考点2021护士资格考试现场审核通知请查看:

【现场审核】2021护士资格考试全国各考区考点报名|现场审核通知汇总>>

以上“辽宁省各考区考点2021护士资格考试现场审核报名点联系方式”文章内容由医学教育网小编整理,更多护士考试动态及政策解读欢迎关注医学教育网!


正保医学教育网
上医学教育网 做成功医学人
打开APP
全部评论(0打开APP查看全部 >
精品课程

2027年护士资格课程

豪华通关班

680

查看详情
热点推荐:
0
0
0
评论
取消
复制链接,粘贴给您的好友

复制链接,在微信、QQ等聊天窗口即可将此信息分享给朋友
前往医学教育网APP查看,体验更佳!
取消 前往
您有一次专属抽奖机会
可优惠~
领取
优惠
注:具体优惠金额根据商品价格进行计算
恭喜您获得张优惠券!
去选课
已存入账户 可在【我的优惠券】中查看