继续医学教育

继教动态
进修分类
互动交流
首页 > 继续医学教育 > 学术会议 > 正文

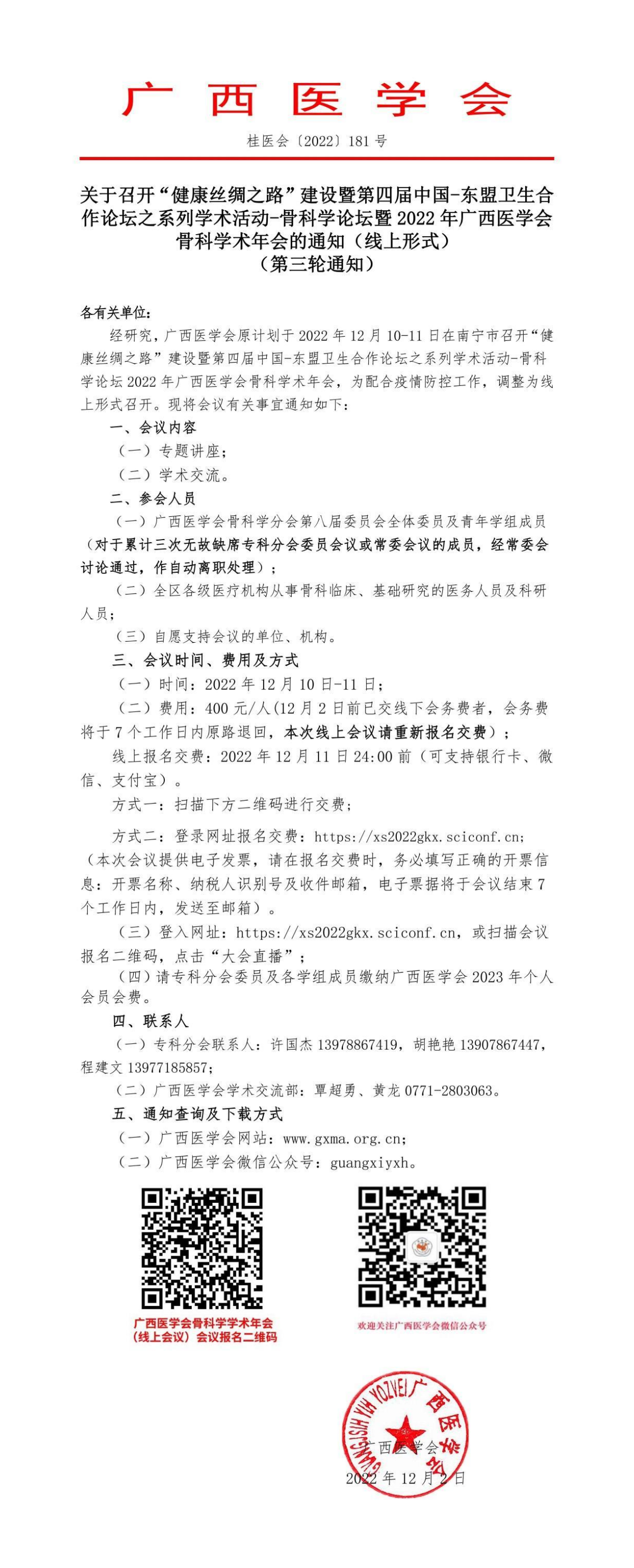
关于召开“健康丝绸之路”建设暨第四届中国-东盟卫生合作论坛之系列学术活动-骨科学论坛暨2022年广西医学会骨科学术年会的通知(线上形式)(第三轮通知)

日前,广西医学会发布了关于召开“健康丝绸之路”建设暨第四届中国-东盟卫生合作论坛之系列学术活动-骨科学论坛暨2022年广西医学会骨科学术年会的通知(线上形式)(第三轮通知),为方便大家了解,医学教育网小编特意收集整理了如下内容,欢迎查看!

关于召开“健康丝绸之路”建设暨第四届中国-东盟卫生合作论坛之系列学术活动-骨科学论坛暨2022年广西医学会骨科学术年会的通知(线上形式)(第三轮通知)

以上就是小编为大家整理的关于召开“健康丝绸之路”建设暨第四届中国-东盟卫生合作论坛之系列学术活动-骨科学论坛暨2022年广西医学会骨科学术年会的通知(线上形式)(第三轮通知),想了解更多有关继续医学教育、考试培训等相关优质资讯还请多多关注医学教育网!

正保医学教育网
上医学教育网 做成功医学人
打开APP
精品课程

继续医学教育辅导课程

新课上线

单科¥50

查看详情
热点推荐:
考生必看
>
取消
复制链接,粘贴给您的好友

复制链接,在微信、QQ等聊天窗口即可将此信息分享给朋友
前往医学教育网APP查看,体验更佳!
取消 前往
您有一次专属抽奖机会
可优惠~
领取
优惠
注:具体优惠金额根据商品价格进行计算
恭喜您获得张优惠券!
去选课
已存入账户 可在【我的优惠券】中查看