口腔执业医师

考试动态
复习指导

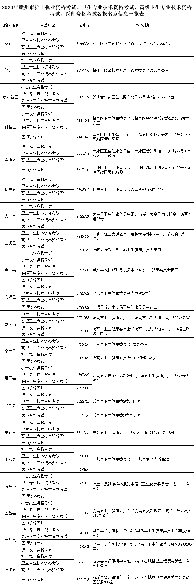
2023年赣州市医师资格考试各报名点办公电话及地址

2023年赣州市医师资格考试各报名点信息一览表,医学教育网老师为大家整理总结如下,希望可以帮助到各位:

【报名预约】

【报名】2023年医师资格考试报名预约已开启!报名动态早知道!

【2023报名】以下地区2023年医师资格考试报名备案工作已开始!

报名点信息

以上分享的内容,由医学教育网小编搜集整理,如果您觉得对您有所帮助,可以分享给朋友。想了解更多医学考试信息、复习资料、备考干货请关注医学教育网。

【相关推荐】

【新】2023年口腔执业医师资格考试大纲内容(附下载地址)

2023年口腔执业医师考试技能和笔试教材变动汇总

2023备考早知道!国家医学考试中心医师资格考试百问百答全文

2023年口腔执业医师题库已上线,快来get“内卷”新姿势!

正保医学教育网
上医学教育网 做成功医学人
打开APP
全部评论(0打开APP查看全部 >
精品课程

高效定制班

直播+录播 含班级服务

4180

查看详情
热点推荐:
0
0
0
评论
取消
复制链接,粘贴给您的好友

复制链接,在微信、QQ等聊天窗口即可将此信息分享给朋友
前往医学教育网APP查看,体验更佳!
取消 前往
您有一次专属抽奖机会
可优惠~
领取
优惠
注:具体优惠金额根据商品价格进行计算
恭喜您获得张优惠券!
去选课
已存入账户 可在【我的优惠券】中查看