口腔执业医师

考试动态
复习指导

2024年口腔执业医师考试《医学伦理学》考试大纲免费下载

2024年口腔执业医师考试《医学伦理学》考试大纲已经公布,医学教育网整理了2024年口腔执业医师考试《医学伦理学》考试大纲完整版下载,希望对各位考生备考复习有所帮助。

获取完整版考试大纲+教材变动

扫码添加专属微信老师,速领2024年口腔执业医师资格考试大纲pdf版,还有更多优惠课程、备考方案免费定制,快快添加专属老师咨询吧!

官网信息页

2024年口腔执业医师《医学伦理学》考试大纲

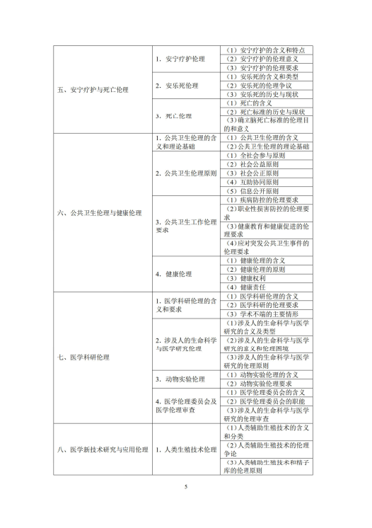
医学伦理学1

医学伦理学2

医学伦理学3


点击下载:完整版2024口腔执业医师考试大纲

2024年口腔执业医师考试大纲已公布!赶快开始备考复习!备考资料有了,怎能没有精选好课!医学教育网2024年口腔执业医师考试辅导课程上线!专业师资团队领航指导,科学规划阶段课程有的放矢。抢先备考,不给明年8月份留遗憾!广大考生一定要及时投入复习中,先买先学!

m站-新版辅导首页-轮换图

正保医学教育网
上医学教育网 做成功医学人
打开APP
全部评论(0打开APP查看全部 >
精品课程

高效定制班

直播+录播 含班级服务

4180

查看详情
热点推荐:
0
0
0
评论
取消
复制链接,粘贴给您的好友

复制链接,在微信、QQ等聊天窗口即可将此信息分享给朋友
前往医学教育网APP查看,体验更佳!
取消 前往
您有一次专属抽奖机会
可优惠~
领取
优惠
注:具体优惠金额根据商品价格进行计算
恭喜您获得张优惠券!
去选课
已存入账户 可在【我的优惠券】中查看