关于佳木斯考点2020年口腔执业医师实践技能缴费即将截止(6.25),相信很多人都想知道,医学教育网小编整理下文,希望可以帮助到大家。
网上缴费时间:6月9日-6月25日,请各有关单位通知考生在规定时间内登录国家医学考试网报系统进行缴费,逾期缴费,视为自动放弃报考。
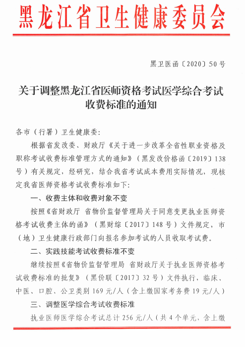
收费标准:2020年医师资格考试实践技能部分为每人169元。
缴费入口:http://www2.nmec.org.cn/wangbao/nme/sp/login.html



上文“佳木斯考点2020年口腔执业医师实践技能缴费即将截止(6.25)”的内容,由医学教育网编辑整理搜集,更多考试信息敬请关注医学教育网。
【推荐】
2020年全国医师资格考试缴费时间/缴费方式/缴费标准汇总