口腔执业医师

考试动态
复习指导

缴费入口开通!甘肃白银2023口腔执业医师考试考生速去技能缴费

缴费入口开通!甘肃白银2023口腔执业医师考试考生速去技能缴费,医学教育网小编专门整理了甘肃省发布的官方通知内容如下,请相关考生及时查看并按照要求缴费!

一、缴费通知

2023年3月27日8时--4月3日24时。报名费用为每科次289元。“技能免考”考生不需缴费。

二、缴费流程

1.登录国家医学考试网

官方网站:,点击“考生服务”。

截图-1

2.登录个人网报系统

(1)扫描二维码登录

截图-2

(2)切换传统模式登陆

截图-3

3.点击“考试报名”,然后点击“缴费”

截图-4

4.选择支付方式

截图-5

建议选择“易宝会员支付”后,点击“易宝支付”。

5.微信扫描二维码支付

注:不能通过微信支付的考生,请选择银行卡支付。

截图-6

6.出现以下界面、视为缴费成功。

截图-7

三、缴费注意事项

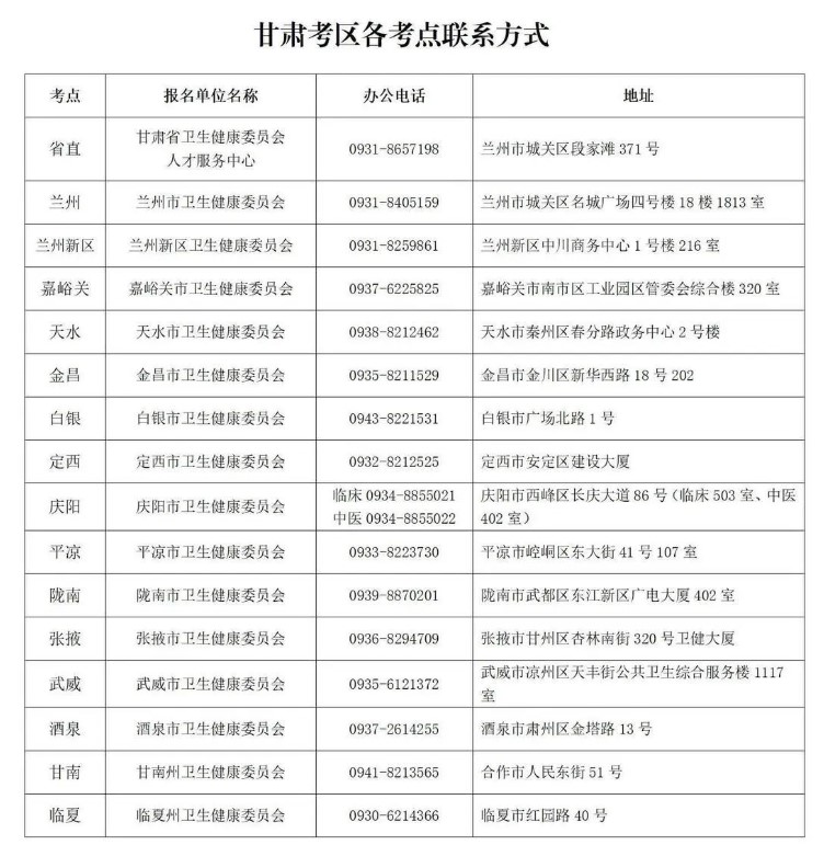
考生在规定时间内完成网上缴费视为报名成功,逾期未缴费视为自动放弃考试。缴费成功后不参加考试者,视为缺考,报名费用不予退还。请各位考生在报名系统内务必绑定微信,并且关注“国家医学考试网”和“甘肃卫生健康人才网”微信公众号,后期可接收考试重要信息通知。考生报名缴费过程中如有疑问,请咨询各考点。

1

以上分享的“缴费入口开通!甘肃白银2023口腔执业医师考试考生速去技能缴费”内容,由医学教育网小编搜集整理,如果您觉得对您有所帮助,可以分享给朋友。想了解更多医学考试信息、复习资料、备考干货请关注医学教育网。

ysjndt

【2023备考专区】   

考生必看|2023口腔实践技能考试应试技巧总结!

如何制定科学的复习计划?看2023年口腔执业医师复习顺序!

【第四期】2023年口腔执业医师备考学练结合,每天一个知识点!

2023年口腔执业医师资格实践技能考情分析(附应试小技巧)

2023年口腔医师实践技能基地考试有何特点?实践技能基地考试意味着什么?

正保医学教育网
上医学教育网 做成功医学人
打开APP
全部评论(0打开APP查看全部 >
精品课程

高效定制班

直播+录播 含班级服务

4180

查看详情
热点推荐:
0
0
0
评论
取消
复制链接,粘贴给您的好友

复制链接,在微信、QQ等聊天窗口即可将此信息分享给朋友
前往医学教育网APP查看,体验更佳!
取消 前往
您有一次专属抽奖机会
可优惠~
领取
优惠
注:具体优惠金额根据商品价格进行计算
恭喜您获得张优惠券!
去选课
已存入账户 可在【我的优惠券】中查看