口腔执业医师

考试动态
复习指导

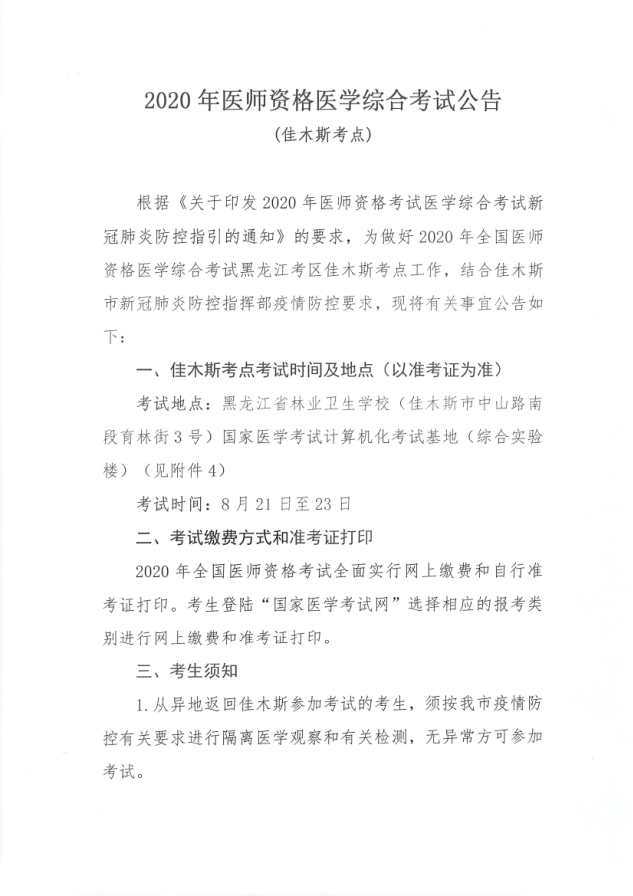
2020年口腔执业医师资格考试佳木斯考点医学综合笔试考试公告

2020年口腔执业医师资格考试佳木斯考点医学综合笔试考试公告发布,具体内容相信很多考生都想知道,医学教育网小编搜集整理如下:

佳木斯1

佳木斯2

佳木斯3

佳木斯4

佳木斯5

佳木斯6

佳木斯7

以上“2020年口腔执业医师资格考试佳木斯考点医学综合笔试考试公告”的内容由医学教育网整理,如果对您有所帮助,可以分享给您的朋友和同学。

正保医学教育网
上医学教育网 做成功医学人
打开APP
全部评论(0打开APP查看全部 >
精品课程

高效定制班

直播+录播 含班级服务

4180

查看详情
热点推荐:
0
0
0
评论
取消
复制链接,粘贴给您的好友

复制链接,在微信、QQ等聊天窗口即可将此信息分享给朋友
前往医学教育网APP查看,体验更佳!
取消 前往
您有一次专属抽奖机会
可优惠~
领取
优惠
注:具体优惠金额根据商品价格进行计算
恭喜您获得张优惠券!
去选课
已存入账户 可在【我的优惠券】中查看