关于“牙医医师资格证怎么考?都会出哪些题型?”,是很多报名口腔执业医师考生都非常关心的问题,医学教育网小编整理如下内容:
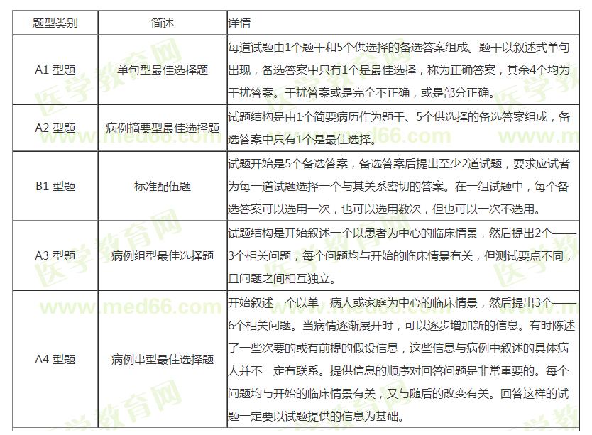
口腔执业医师资格考试采取计算机化考试,全部为选择题,共有A1、A2、A3、A4、B1五种题型,口腔执业医师考试总题量约为600题。

#牙医医师资格证怎么考?#
——01.处理好技能和笔试复习时间的关系——
很多考生开始笔试复习的时间太晚,总在想技能还不知道过不过呢,现在开始复习笔试的内容太早。殊不知,笔试的内容很多,如果在技能结果出来之后(一般在6月)再开始复习笔试,剩下的仅60天左右的时间肯定是远远不够的。基于目前的笔试通过率很低的情况,笔试复习的开始时间应该大大提前,个人认为在12月份就着手准备比较合适。具体计划查看>>
——02.处理好工作和学习的关系——
许多童鞋成天在抱怨工作太忙,根本没有时间看书复习。考证是第一重要的事,其他事情应该为考试让道,工作也是如此,能够放下的工作应该暂时放下,能够放弃的业务应该暂时舍弃,有得必有失的道理大家都应该懂。事实上,时间是挤出来的,每天睡觉的时间不一定非得大于8小时,要有半夜三四点起来看书的毅力和决心。
——03.处理好复习时间分配——
在考试中所占比例较小的科目容易被许多童鞋忽视,也有许多童鞋因为有些内容难懂难记而选择了放弃。但是,就是这部分内容最能够体现考前复习的效果,因为这些课程的试题往往停留在识记的水平,稍花功夫把基本概念和基本理论掌握就能够拿到大部分的分值。相反,放弃这部分内容就意味着整个考试的失败,因此一定要合理安排全年学习计划。
如果您的口腔基础较薄弱的话,多听网课,多看书,网课是必须的,看书也很重要,毕竟可以在书上写写画画,题就做网课里的题吧,虽然也有错的但错题率比较低,不明白的还可以直接咨询老师。

备考2021口腔执业医师,早学习早准备,不打没有准备的仗,2021口腔执业医师高效定制班新课已经强势来袭!专业师资在线答疑,题库在手,备考开挂,快来一起学习吧!立即看课>>