口腔执业医师

考试动态
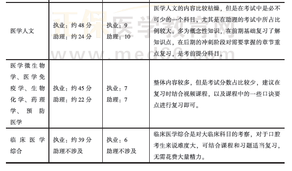
复习指导

怎么考牙医医师资格证呢?需要什么条件?

怎么考牙医医师资格证呢?需要什么条件?就此问题,医学教育网小编整理分享具体内容如下:

首先要符合报名条件,接着就是下功夫好好复习备考了。

(1)报名条件是什么要求呢?

(一)具有高等学校医学专业本科以上学历,在执业医师指导下,在医疗、预防、保健机构中试用期满一年的;

(二)取得执业助理医师执业证书后,具有高等学校医学专科学历,在医疗、预防、保健机构中工作满二年;取得执业助理医师执业证书后,具有中等专业学校医学专业学历,在医疗、预防、保健机构中工作满五年的。

基础医学类、法医学类、护理(学)类、医学技术类、药学类、中药学类等医学相关专业,其学历不作为报考医师资格的学历依据。

(2)怎么备考才有效吗?

学霸养成计划1

学霸养成计划2

学霸养成计划3

学霸养成计划4

学霸养成计划5

学霸养成计划6

学霸养成计划7

学霸养成计划8

“怎么考牙医医师资格证呢?需要什么条件?”的内容由医学教育网小编搜集整理,更多相关信息,敬请关注医学教育网口腔执业医师报名条件栏目。

【推荐】

温故而知新!口腔执业医师历年常考50个知识点收集

2021口腔医师资格考试重要考点资料下载汇总

【行业聚焦】盘点!近期口腔执业医师利好政策知多少

牙医:没有比“小红本”和一双巧手更铁的饭碗了!

口腔医学生一手好牌如何打出最优解?早日拿证是关键!

正保医学教育网
上医学教育网 做成功医学人
打开APP
全部评论(0打开APP查看全部 >
精品课程

高效定制班

直播+录播 含班级服务

4180

查看详情
热点推荐:
0
0
0
评论
取消
复制链接,粘贴给您的好友

复制链接,在微信、QQ等聊天窗口即可将此信息分享给朋友
前往医学教育网APP查看,体验更佳!
取消 前往
您有一次专属抽奖机会
可优惠~
领取
优惠
注:具体优惠金额根据商品价格进行计算
恭喜您获得张优惠券!
去选课
已存入账户 可在【我的优惠券】中查看