口腔执业医师

考试动态
复习指导

天津考区关于2020口腔执业医师现场审核的两种方式安排

天津考区关于2020口腔执业医师现场审核的两种方式安排,具体通知内容医学教育网整理如下:

2020年天津考区医师资格考试报名资格审核方式采取网上审核与现场审核方式,部分考点采取网上审核,部分考点采取现场审核,具体官方内容如下:

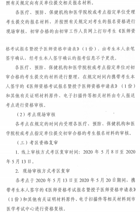
天津审核方式1

天津审核方式2

推荐阅读:

关于做好2020年医师资格考试天津考区报名现场审核工作的通知

上文“天津考区关于2020口腔执业医师现场审核的两种方式安排”的内容,由医学教育网编辑整理搜集,更多考试信息敬请关注医学教育网。

【相关通知】

2020年全国各地区医师资格考试现场审核时间延迟公告汇总

2020年全国医师资格考试缴费时间/缴费方式/缴费标准汇总

正保医学教育网
上医学教育网 做成功医学人
打开APP
全部评论(0打开APP查看全部 >
精品课程

高效定制班

直播+录播 含班级服务

4180

查看详情
热点推荐:
0
0
0
评论
取消
复制链接,粘贴给您的好友

复制链接,在微信、QQ等聊天窗口即可将此信息分享给朋友
前往医学教育网APP查看,体验更佳!
取消 前往
您有一次专属抽奖机会
可优惠~
领取
优惠
注:具体优惠金额根据商品价格进行计算
恭喜您获得张优惠券!
去选课
已存入账户 可在【我的优惠券】中查看