临床医学检验职称

考试动态
复习指导
互动交流

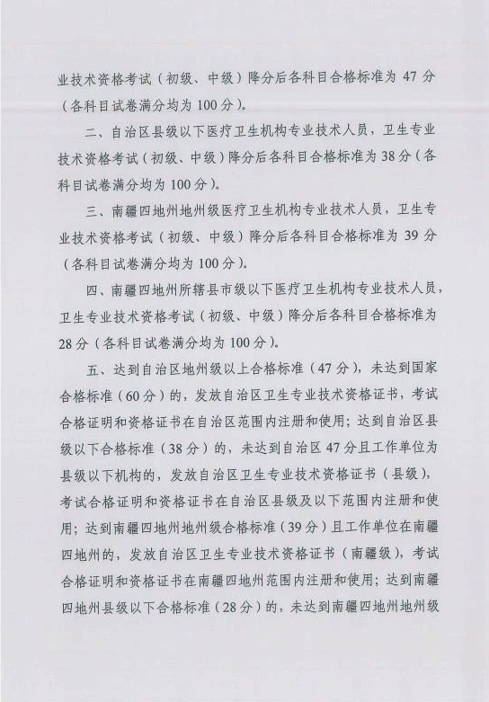
新疆维吾尔自治区检验职称2019年地区分数线已公布!

根据新疆维吾尔自治区卫生健康委员会通知,新疆维吾尔自治区检验职称2019年地区分数线已确定!

具体通知文件如下图:

1

2

3

以上是小编为大家整理的内容,希望对大家有所帮助,更多关于临床检验职称的资讯请关注医学教育网! 

正保医学教育网
上医学教育网 做成功医学人
打开APP
全部评论(0打开APP查看全部 >
精品课程

检验职称无忧实验班

报名/考试不过 按协议重学

1480

查看详情
热点推荐:
0
0
0
评论
取消
复制链接,粘贴给您的好友

复制链接,在微信、QQ等聊天窗口即可将此信息分享给朋友
前往医学教育网APP查看,体验更佳!
取消 前往
您有一次专属抽奖机会
可优惠~
领取
优惠
注:具体优惠金额根据商品价格进行计算
恭喜您获得张优惠券!
去选课
已存入账户 可在【我的优惠券】中查看