临床执业医师

考试动态
复习指导

四川雅安2024临床执业医师考试现场审核进行中,速看资料要求!

四川雅安2024临床执业医师考试现场审核进行中,速看资料要求!现场审核时间:2024年2月26日—3月5日。医学教育网小编整理如下,请相关考生及时查看,做好报名审核准备!

雅安考点2024年医师资格考试报名现场审核温馨提醒

一、现场审核时间

所有考生(包括实践技能考试免试考生)均须参加现场审核,现场审核时间:2024年2月26日—3月5日;审核地点:雅安市卫生健康与人才服务中心三楼(雨城区育才路218号),本次现场审核分时段、分县(区)进行。

现场审核时间安排表


现场审核时间安排表


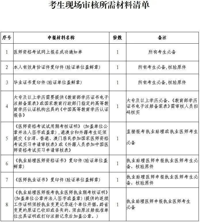
二、所需材料清单及顺序

所需材料清单及顺序

所需材料清单及顺序2

长按二维码下载考生现场审核所需材料附件

长按二维码下载考生现场审核所需材料附件

来源:雅安卫生人才

m-新版首页轮换图690-200

相关推荐:

【备考指导】2024医师资格考试入学摸底测试&解析直播安排

拼团低至6.9元!2024年医师资格【领学冲关包】震撼上新!

【下载】2024年医师资格考试报名审核材料下载&填写范例汇总

【汇总】全国2024年医师资格考试报名&审核时间|地点|要求

正保医学教育网
上医学教育网 做成功医学人
打开APP
全部评论(0打开APP查看全部 >
精品课程

高效定制班

直播+录播 含班级服务

4180

详情>>
热点推荐:
0
0
0
评论
取消
复制链接,粘贴给您的好友

复制链接,在微信、QQ等聊天窗口即可将此信息分享给朋友
前往医学教育网APP查看,体验更佳!
取消 前往
您有一次专属抽奖机会
可优惠~
领取
优惠
注:具体优惠金额根据商品价格进行计算
恭喜您获得张优惠券!
去选课
已存入账户 可在【我的优惠券】中查看