临床执业医师

考试动态
复习指导

郴州市2021年临床执业医师考试报名及现场审核事项安排通知

相信很多临床执业医师考生都想知道《郴州市2021年临床执业医师考试报名及现场审核事项安排通知》,医学教育网编辑为您搜集整理了官方文件原文如下:

郴州医师现场审核

郴州医师资格考试报名

郴州医师资格考试时间

郴州医师报考相关

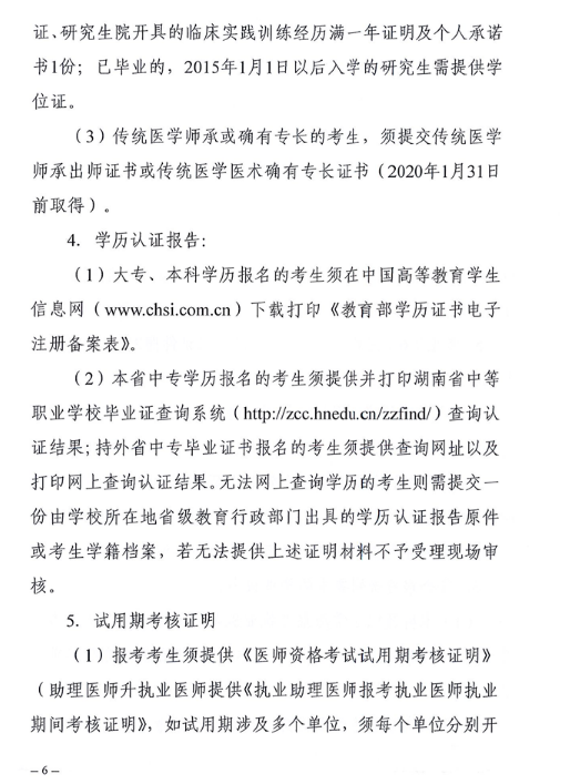
郴州医师现场审核材料

郴州医师学历认证

助理报考执业

郴州医师现场审核其他

医师资格考试

医师资格考试

郴州医师现场

编辑推荐:

国家医学考试网2021年临床执业医师网上报名入口正式开通

全国2021年临床执业医师考试报名现场审核时间/地点/材料通知

2021年临床执业医师考试报名照片检测/线上审核等事项安排

全国2021年临床执业医师考试网上报名/现场审核全方位指导

2021年医师资格报名季800元学费红包限量抢

以上关于“郴州市2021年临床执业医师考试报名及现场审核事项安排通知”的文章由医学教育网编辑整理搜集,更多的文章随时关注医学教育网临床执业医师报名时间栏目!

正保医学教育网
上医学教育网 做成功医学人
打开APP
全部评论(0打开APP查看全部 >
精品课程

高效定制班

直播+录播 含班级服务

4180

详情>>
热点推荐:
0
0
0
评论
取消
复制链接,粘贴给您的好友

复制链接,在微信、QQ等聊天窗口即可将此信息分享给朋友
前往医学教育网APP查看,体验更佳!
取消 前往
您有一次专属抽奖机会
可优惠~
领取
优惠
注:具体优惠金额根据商品价格进行计算
恭喜您获得张优惠券!
去选课
已存入账户 可在【我的优惠券】中查看