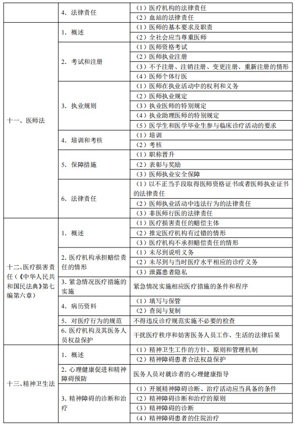
2024年临床执业医师考试《卫生法规》考试大纲已经公布,医学教育网整理了完整版2024年临床执业医师考试《卫生法规》考试大纲下载,希望对各位考生备考复习有所帮助。
扫码添加专属微信老师,速领2024年临床执业医师资格考试大纲pdf版,还有更多优惠课程、备考方案免费定制,快快添加专属老师咨询吧!

2024年临床执业医师考试大纲已公布!赶快开始备考复习!正保医学教育网2024临床执业医师辅导课程会根据24年考试大纲及教材内容进行录制,网校老师也会在日常授课过程中针对变动部分重点强调。专业师资团队领航指导,科学规划阶段课程有的放矢。所以,跟着网校老师学,大纲变动也不慌!
