临床执业医师

考试动态
复习指导

2024年临床执业医师考试《女性生殖系统》考试大纲免费下载

考试大纲下载

考试大纲变动分析

2024年临床执业医师考试大纲已经公布,医学教育网整理了2024年临床执业医师考试第四部分临床医学综合《女性生殖系统》考试大纲完整版下载,希望对各位考生备考复习有所帮助。

获取完整版考试大纲+教材变动

扫码添加专属微信老师,速领2024年临床执业医师资格考试大纲pdf版,还有更多优惠课程、备考方案免费定制,快快添加专属老师咨询吧!

官网信息页

2024年临床执业医师《女性生殖系统》考试大纲

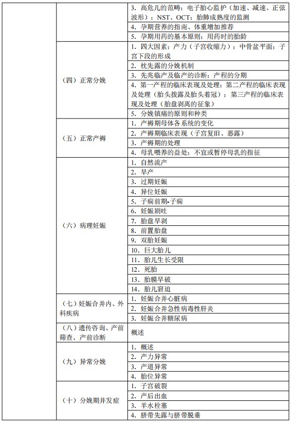
2024临床执业医师考试大纲-女性生殖系统1

2024临床执业医师考试大纲-女性生殖系统2

2024临床执业医师考试大纲-女性生殖系统3

考生必看:

【重要】2024临床医师实践技能考试改版,或将迎来大变样!

考生请注意!2024临床医师实践综合与实践技能合并了!

【必看】汤以恒老师针对2024临床医师考试大纲"巨变"的独家解读

2024年临床执业医师考试大纲已公布!赶快开始备考复习!正保医学教育网2024临床执业医师辅导课程会根据24年考试大纲及教材内容进行录制,网校老师也会在日常授课过程中针对变动部分重点强调。专业师资团队领航指导,科学规划阶段课程有的放矢。所以,跟着网校老师学,大纲变动也不慌!

m站-新版辅导首页-轮换图

正保医学教育网
上医学教育网 做成功医学人
打开APP
全部评论(0打开APP查看全部 >
精品课程

高效定制班

直播+录播 含班级服务

4180

详情>>
热点推荐:
0
0
0
评论
取消
复制链接,粘贴给您的好友

复制链接,在微信、QQ等聊天窗口即可将此信息分享给朋友
前往医学教育网APP查看,体验更佳!
取消 前往
您有一次专属抽奖机会
可优惠~
领取
优惠
注:具体优惠金额根据商品价格进行计算
恭喜您获得张优惠券!
去选课
已存入账户 可在【我的优惠券】中查看