临床执业医师

考试动态
复习指导

(完整版)2025年临床执业医师考试《临床医学综合》考试大纲

考试大纲下载教材变动细则教材变动分析

2025年临床执业医师考试第四部分《临床医学综合》考试大纲已经公布,经网校专业老师比对,与2024年相比没有变动,医学教育网整理了2025年临床执业医师考试第四部分《临床医学综合》考试大纲完整版下载:

获取完整版考试大纲+教材变动

扫码添加专属微信老师,速领【完整版】2025年临床执业医师资格考试大纲,还有重要的教材变动细则以及2025年临床执业医师考试报考问题解答,快快添加专属老师咨询吧!

25大纲教材

2025年临床执业医师考试大纲

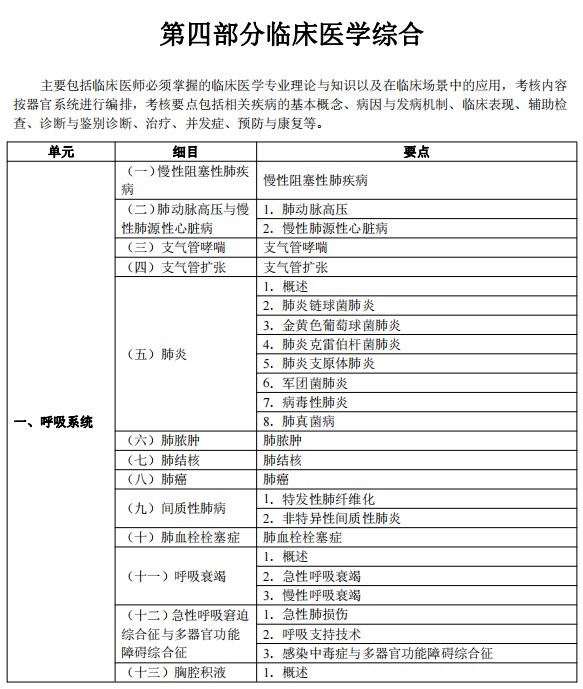
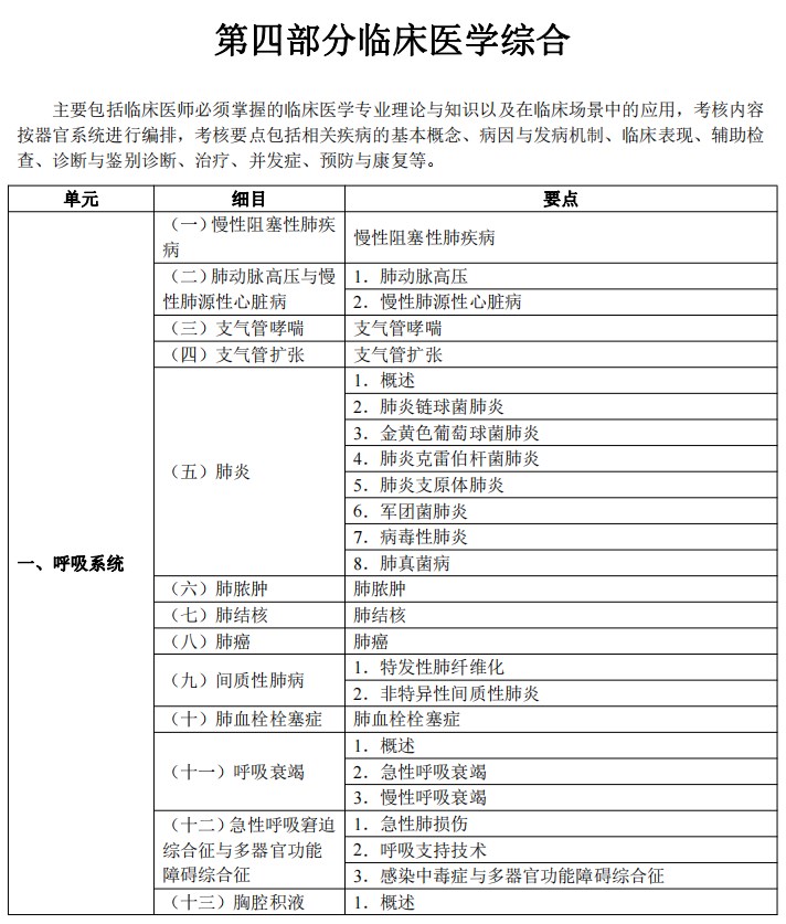
第四部分 临床医学综合

主要包括临床医师必须掌握的临床医学专业理论与知识以及在临床场景中的应用,考核内容按器官系统进行编排,考核要点包括相关疾病的基本概念、病因与发病机制、临床表现、辅助检查、诊断与鉴别诊断、治疗、并发症、预防与康复等。

在线预览

一、呼吸系统:2025年临床执业医师考试《呼吸系统》考试大纲免费下载

二、心血管系统:完整版2025年临床执业医师考试《心血管系统》考试大纲

三、消化系统:2025年临床执业医师考试《消化系统》考试大纲免费下载

四、泌尿系统(含男性生殖系统):2025年临床执业医师考试《泌尿系统》考试大纲(pdf)下载

五、女性生殖系统:(新版)2025年临床执业医师考试《女性生殖系统》考试大纲

六、血液系统:2025年临床执业医师考试《血液系统》考试大纲完整版下载

七、代谢、内分泌系统:2025年临床执业医师考试《代谢、内分泌系统》考试大纲免费下载

八、精神、神经系统:2025年临床执业医师考试《精神、神经系统》考试大纲pdf下载

九、运动系统:2025年临床执业医师考试《运动系统》考试大纲免费下载入口

十、风湿免疫性疾病:2025年临床执业医师考试《风湿免疫性疾病系统》考试大纲下载

十一、儿科疾病:免费下载:2025年临床执业医师考试《儿科疾病》考试大纲

十二、传染病、性传播疾病:2025年临床执业医师考试《传染病、性传播疾病》考试大纲下载

十三、其他:2025年临床执业医师考试《其他》考试大纲免费下载pdf版

2024临床执业医师考试大纲-临床医学综合1

2024临床执业医师考试大纲-临床医学综合2

2024临床执业医师考试大纲-临床医学综合3

2024临床执业医师考试大纲-临床医学综合4

2024临床执业医师考试大纲-临床医学综合5

2024临床执业医师考试大纲-临床医学综合6

2024临床执业医师考试大纲-临床医学综合7

2024临床执业医师考试大纲-临床医学综合8

2024临床执业医师考试大纲-临床医学综合9

2024临床执业医师考试大纲-临床医学综合10

2024临床执业医师考试大纲-临床医学综合11

2024临床执业医师考试大纲-临床医学综合12

2024临床执业医师考试大纲-临床医学综合13

考生必看:

【关注】2025年医师资格考试报名进入倒计时,或将提前至12月?

【你问我答】2025年医师资格考试报考问题调查问卷

【免费下载】2025年临床执业医师综合笔试教材变动细则汇总

【必看】2025年临床执业医师教材变动情况及考试趋势分析

2025年临床执业医师考试大纲已公布!赶快开始备考复习!正保医学教育网2025临床执业医师辅导课程会根据25年考试大纲及教材内容进行录制,网校老师也会在日常授课过程中针对变动部分重点强调。专业师资团队领航指导,科学规划阶段课程有的放矢。所以,跟着网校老师学,大纲教材变动也不慌!

m站1-新栏目顶部轮图(首页-顶部广告图)

正保医学教育网
上医学教育网 做成功医学人
打开APP
全部评论(0打开APP查看全部 >
精品课程

高效定制班

直播+录播 含班级服务

4180

详情>>
热点推荐:
0
0
0
评论
取消
复制链接,粘贴给您的好友

复制链接,在微信、QQ等聊天窗口即可将此信息分享给朋友
前往医学教育网APP查看,体验更佳!
取消 前往
您有一次专属抽奖机会
可优惠~
领取
优惠
注:具体优惠金额根据商品价格进行计算
恭喜您获得张优惠券!
去选课
已存入账户 可在【我的优惠券】中查看