临床执业医师

考试动态
复习指导

2023年临床执业医师《卫生法规》考试大纲

关于“2023年临床执业医师《卫生法规》考试大纲”的相关内容,相信很多考生十分关注,医学教育网编辑分享具体大纲内容如下:

考试大纲汇总【新】2023年临床执业医师技能+笔试考试大纲内容汇总

免费领取完整版大纲

扫码添加专属微信老师,速领《2023临床执业医师资格考试大纲》电子版,还有更多优惠课程、备考方案免费定制,快快添加专属老师咨询吧!

官网信息页

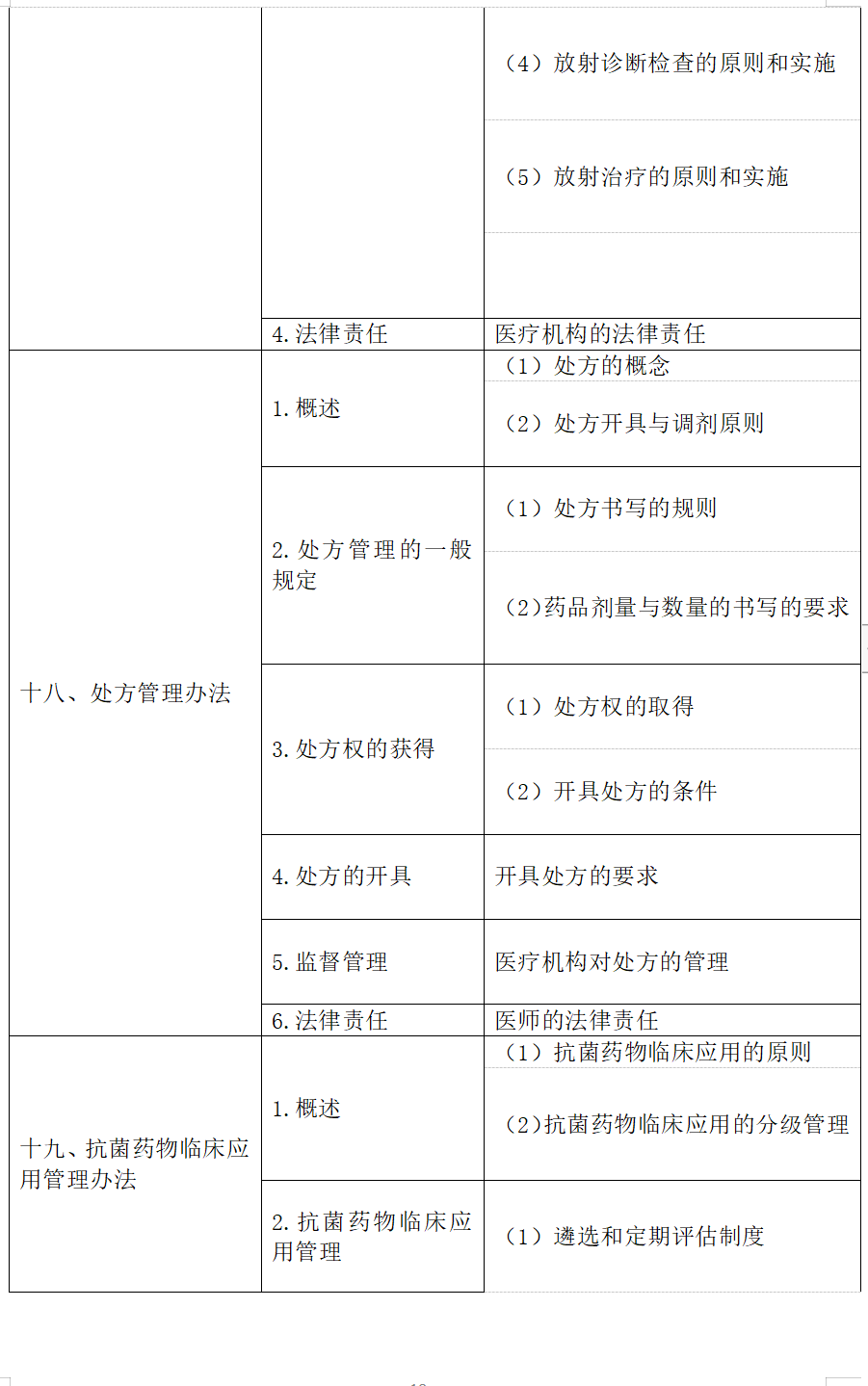
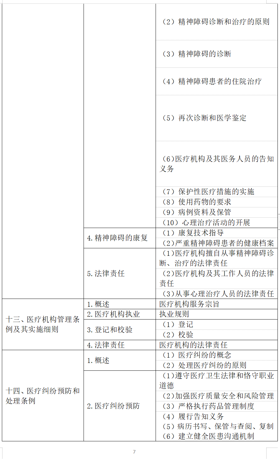
【2023年临床执业医师《卫生法规》考试大纲PDF版下载】

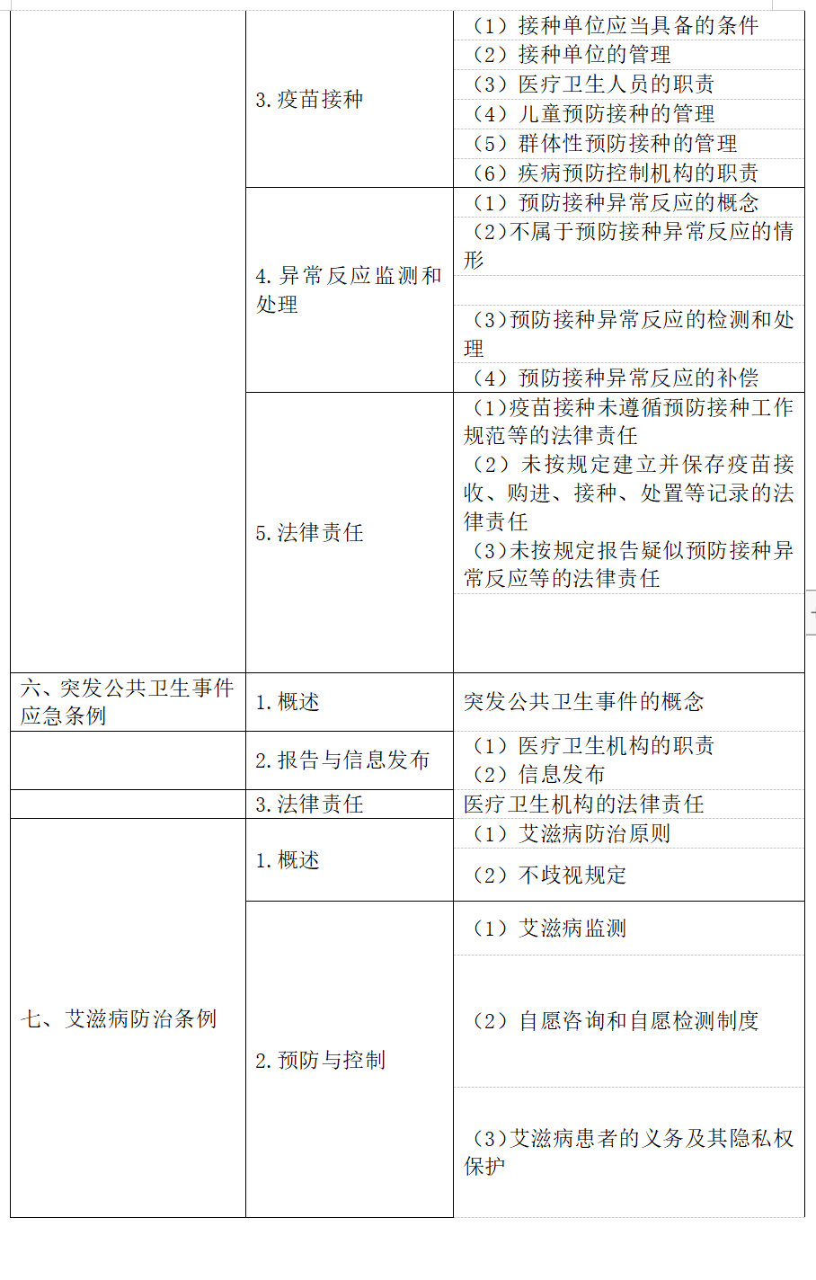
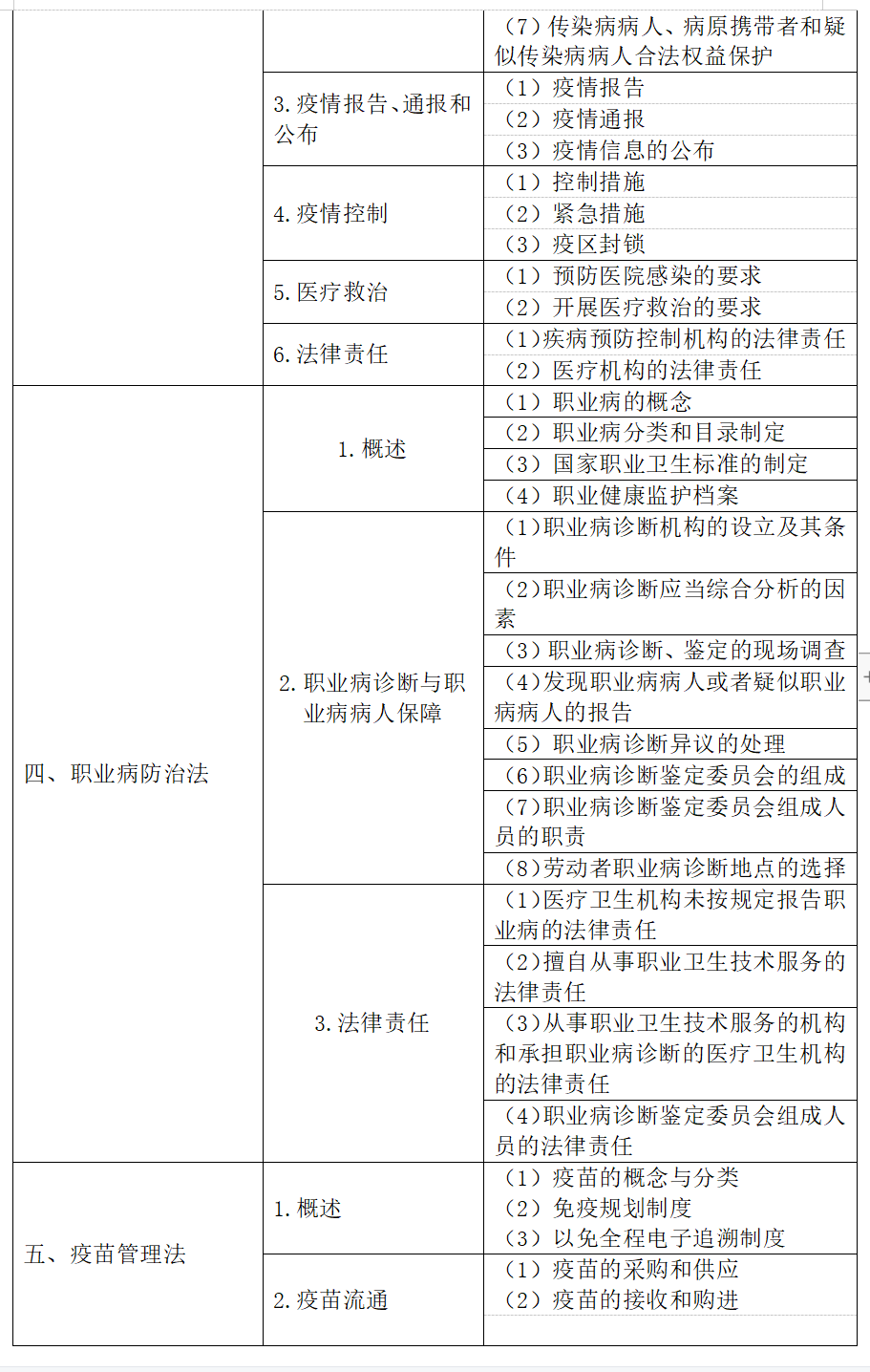
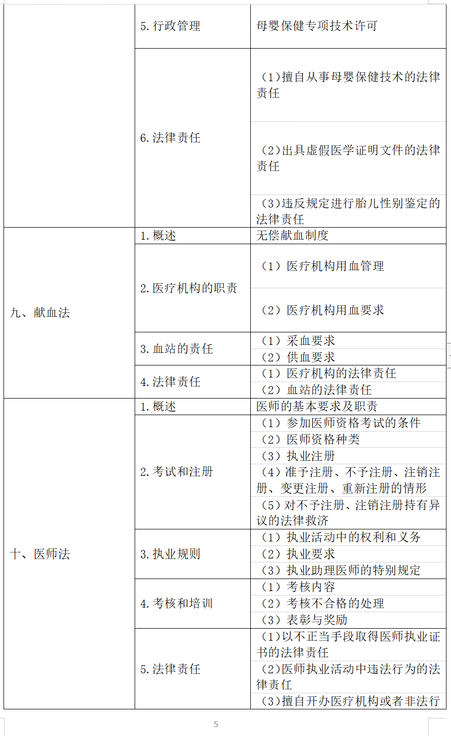
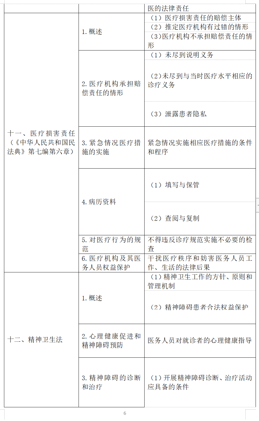
临床-卫生法规-1

临床-卫生法规-2

临床-卫生法规-3

临床-卫生法规-4

临床-卫生法规-5

临床-卫生法规-6

临床-卫生法规-7

临床-卫生法规-8

临床-卫生法规-9

临床-卫生法规-10

临床-卫生法规-11

临床-卫生法规-12

临床-卫生法规-13

临床-卫生法规-14

【推荐】

2023年临床执业医师「考点秒杀营」限时2.9元!4天搞定4科重难点!

国家医学考试中心医师资格考试百问百答

2023年临床执业医师高效定制班/笔试集训营每日一练正式启动!

2023年医师资格《历年考点题》,精选近3年考点题,立足实战,直击考试!

【专业解读】2022年临床执业医师二试考试考情分析出炉!附23年复习建议!

2023临床执业医师考试初期如何备考?看这篇就够了!

每日免费刷题,“正保医学题库”小程序,海量考题等你来刷!

“2023年临床执业医师《卫生法规》考试大纲”的内容,由医学教育网编辑整理,更多临床执业师考试复习资料、考试动态、学习经验技巧,敬请关注医学教育网临床执业医师栏目。

正保医学教育网
上医学教育网 做成功医学人
打开APP
全部评论(0打开APP查看全部 >
精品课程

高效定制班

直播+录播 含班级服务

4180

详情>>
热点推荐:
0
0
0
评论
取消
复制链接,粘贴给您的好友

复制链接,在微信、QQ等聊天窗口即可将此信息分享给朋友
前往医学教育网APP查看,体验更佳!
取消 前往
您有一次专属抽奖机会
可优惠~
领取
优惠
注:具体优惠金额根据商品价格进行计算
恭喜您获得张优惠券!
去选课
已存入账户 可在【我的优惠券】中查看