临床执业医师

考试动态
复习指导

医学教育网临床执业医师:《答疑周刊》2022年第14期

医学教育网临床执业医师:《答疑周刊》2022年第14期已更新,今天主要给大家分享消化系统的相关知识点,主要是通过是表格的对比记忆帮助大家加强记忆,最终碰到题目能选对答案。

问题索引:

1.【问题】壶腹癌、胆总管下端癌、十二指肠腺癌如何鉴别?

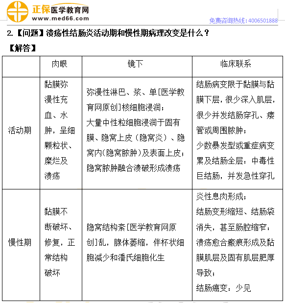
2.【问题】溃疡性结肠炎活动期和慢性期病理改变是什么?

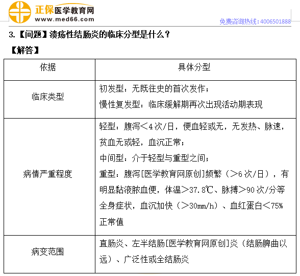
3.【问题】溃疡性结肠炎的临床分型是什么?

具体解答:

1

2

3

附件下载: 医学教育网临床执业医师《答疑周刊》2022年第14期

热点关注:

【0元解锁】临床执业医师17大科目47节30小时+精选课!7天免费畅听!

2022年医师报名网上审核流程/现场审核流程(附常见问题)

全国2022年临床执业医师现场审核仅13天!这些材料务必准备!

重磅福利!2022年临床执业医师课堂讲义+技能图解优惠来袭!

一看都会 刷题就废?临床执业医师「私教小灶课」拯救刷题盲点!

即日起!全国2022年医师报名审核正式开启!还有这些要关注!

汤以恒精选2022临床当前水平测试25题+未来6个月复习规划!

2022年临床执业医师基础摸底50题免费做!预约直播解析!

2022年医师资格报名审核中!留给中专学历医学生的机会不多了!

这些地区请注意!2022年医师资格考试报名现场审核需提前预约!

以上就是医学教育网关于“医学教育网临床执业医师:《答疑周刊》2022年第14期”的相关介绍,希望能够帮助到大家,更多资讯尽在医学教育网临床执业医师栏目!

正保医学教育网
上医学教育网 做成功医学人
打开APP
全部评论(0打开APP查看全部 >
精品课程

高效定制班

直播+录播 含班级服务

4180

详情>>
热点推荐:
0
0
0
评论
取消
复制链接,粘贴给您的好友

复制链接,在微信、QQ等聊天窗口即可将此信息分享给朋友
前往医学教育网APP查看,体验更佳!
取消 前往
您有一次专属抽奖机会
可优惠~
领取
优惠
注:具体优惠金额根据商品价格进行计算
恭喜您获得张优惠券!
去选课
已存入账户 可在【我的优惠券】中查看