临床执业医师

考试动态
复习指导

医学教育网临床执业医师:《答疑周刊》2022年第18期

医学教育网临床执业医师:《答疑周刊》2022年第18期已发布,急性阑尾炎是最常见的外科急腹症之一。急性阑尾炎发病的主要原因是阑尾腔梗阻和细菌侵入阑尾壁。考试常考点总结如下:

问题索引:

1.【问题】阑尾炎的病理改变有哪些?

2.【问题】阑尾炎特殊体格检查有什么?

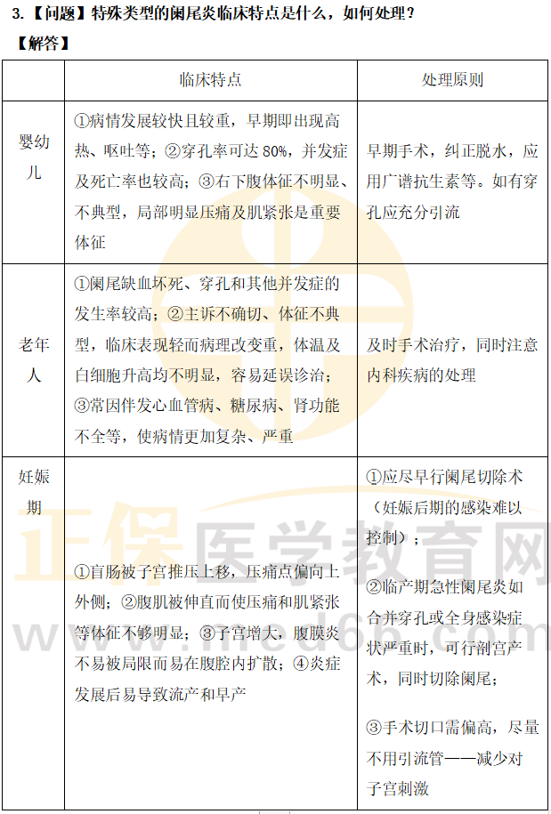
3.【问题】特殊类型的阑尾炎临床特点是什么,如何处理?

具体解答:

1

2

3

附件下载: 医学教育网临床执业医师《答疑周刊》2022年第18期

热点关注:

一文收藏高频考点学习笔记!临床执业医师各科重要考点小结!

30天刷题打卡计划第3阶段重磅开启 上万临床执业医师打卡神器

2022年临床执业医师实践技能病例分析21个疾病诊断公式+经典习题汇总

2022年临床执业医师「考点秒杀营」直播课1元秒杀!4天4科重点get√

以上就是医学教育网关于“医学教育网临床执业医师:《答疑周刊》2022年第18期”的相关介绍,希望能够帮助到大家,更多资讯尽在医学教育网临床执业医师栏目!

正保医学教育网
上医学教育网 做成功医学人
打开APP
全部评论(0打开APP查看全部 >
精品课程

高效定制班

直播+录播 含班级服务

4180

详情>>
热点推荐:
0
0
0
评论
取消
复制链接,粘贴给您的好友

复制链接,在微信、QQ等聊天窗口即可将此信息分享给朋友
前往医学教育网APP查看,体验更佳!
取消 前往
您有一次专属抽奖机会
可优惠~
领取
优惠
注:具体优惠金额根据商品价格进行计算
恭喜您获得张优惠券!
去选课
已存入账户 可在【我的优惠券】中查看