临床执业医师

考试动态
复习指导

医学教育网临床执业医师:《答疑周刊》2022年第19期

医学教育网临床执业医师:《答疑周刊》2022年第19期已更新,消化系统中直肠肛管的主要生理功能就是排便。可因排便损伤和感染而发生皮肤裂开;也可因肛腺感染引起直肠肛管周围脓肿,这种脓肿可自行破溃到肛门旁形成肛瘘。

除了以上所说的直肠肛门疾病外,经常碰到的就是大便带血,有人说十男九痔,确实患痔疮的人不少,但大便带血不都是痔疮,直肠息肉、直肠肿瘤甚至结肠肿瘤也会发生大便带血,今天主要给大家总结内痔及各种肛周脓肿的相关考试重点,具体如下:

问题索引:

1.【问题】内痔如何分度?

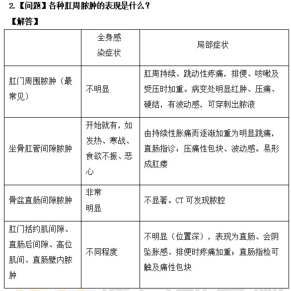
2.【问题】各种肛周脓肿的表现是什么?

具体解答:

1

2

附件下载: 医学教育网临床执业医师《答疑周刊》2022年第19期

热点关注:

即将涨价!2022年临床执业医师VIP班限时免息/立减千元!

2022年临床执业医师实践技能考试系统实战模考第一套卷

临床考试一半分值都是它?2022年高分科目精选考点大汇总!

抓住4大科目得分点!2022临床医师「考点秒杀营」限时1元!

2022年临床执业医师考试命题趋势预测及应试技巧

在线题库:2022年临床执业医师基础阶段自测一套卷600题!

以上就是医学教育网关于“医学教育网临床执业医师:《答疑周刊》2022年第19期”的相关介绍,希望能够帮助到大家,更多资讯尽在医学教育网临床执业医师栏目!

正保医学教育网
上医学教育网 做成功医学人
打开APP
全部评论(0打开APP查看全部 >
精品课程

高效定制班

直播+录播 含班级服务

4180

详情>>
热点推荐:
0
0
0
评论
取消
复制链接,粘贴给您的好友

复制链接,在微信、QQ等聊天窗口即可将此信息分享给朋友
前往医学教育网APP查看,体验更佳!
取消 前往
您有一次专属抽奖机会
可优惠~
领取
优惠
注:具体优惠金额根据商品价格进行计算
恭喜您获得张优惠券!
去选课
已存入账户 可在【我的优惠券】中查看