临床执业医师

考试动态
复习指导

​医学教育网临床执业医师:《答疑周刊》2022年第36期

医学教育网临床执业医师:《答疑周刊》2022年第36期已更新,三个表格搞定原发性肾小球疾病的病理类型及特点,希望针对大家的学习有所帮助。

问题索引:

1.【问题】急性弥漫性增生性肾小球肾炎和急进性肾小球肾炎如何鉴别?

2.【问题】微小病变性肾小球病、膜增生性肾小球肾炎与膜性肾小球病如何鉴别?

3.【问题】局灶性节段性肾小球硬化与系膜增生性肾小球肾炎如何鉴别?

具体解答:

1.【问题】急性弥漫性增生性肾小球肾炎和急进性肾小球肾炎如何鉴别?

1

2

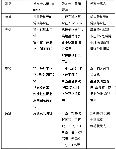
2.【问题】微小病变性肾小球病、膜增生性肾小球肾炎与膜性肾小球病如何鉴别?

3

4

5

3.【问题】局灶性节段性肾小球硬化与系膜增生性肾小球肾炎如何鉴别?

6

附件下载:医学教育网临床执业医师《答疑周刊》2022年第36期

热点关注:

全国2022年临床执业医师笔试应试指南(考题/资料/经验盘点)

2022年临床执业医师笔试「考前冲刺」精编100题(含解析)

考点+经典试题!2022临床执业医师考前冲刺必刷68个知识点!

全国2022年国家临床执业医师综合笔试准考证打印/领取汇总

以上就是医学教育网关于“医学教育网临床执业医师:《答疑周刊》2022年第36期”的相关介绍,希望能够帮助到大家,更多资讯尽在医学教育网临床执业医师栏目!

正保医学教育网
上医学教育网 做成功医学人
打开APP
全部评论(0打开APP查看全部 >
精品课程

高效定制班

直播+录播 含班级服务

4180

详情>>
热点推荐:
0
0
0
评论
取消
复制链接,粘贴给您的好友

复制链接,在微信、QQ等聊天窗口即可将此信息分享给朋友
前往医学教育网APP查看,体验更佳!
取消 前往
您有一次专属抽奖机会
可优惠~
领取
优惠
注:具体优惠金额根据商品价格进行计算
恭喜您获得张优惠券!
去选课
已存入账户 可在【我的优惠券】中查看