2020年临床执业医师第一天考一个单元、大家千万不要气馁,后面的三个单元很重要,一定要打起精神,为自己加油。小编为大家准备了后面三个单元必备小贴士,具体内容如下:
一、必备攻略
1.不要相互对答案
不谈论涉及已经考过科目的任何问题,即使是考得很好也不去想它,杜绝任何可能影响后面考试的因素。
2.安心复习后面要考查的科目
第二天考试科目,主要是以临床科目为主。晚上利用两个小时,把一些重点内容复习一下,切忌不要熬太晚,防止影响第二天的考试。
3.疫情相关情况(请关注当地卫生局公布为准)
(1)请考生提前1个小时到达考场,主动配合考务人员做好电子智能身份验证和疫情防控。
(2)注册健康码或者其他相关材料(以当地卫生局公布为准)。“健康码”显示正常同时体温低于37.3℃时方可进入考场。入场时要注意行进速度和考生间距,保持“一米”距离,从专用考试通道进出考场。
(3)自备防疫口罩、手套、纸巾、速干手消毒剂等其他防护用具。
(4)考试时如有发热、咳嗽等呼吸道症状,经过专业评估需被安排在备用隔离考室考试的,要服从考试安排。
4.熟练掌握机考操作
考生可以登录国家医学考试考生服务系统,点击在线测评进行计算机化考试系统操作练习,观看机考系统操作指南视频,了解机考系统各功能菜单的使用和常见问题的处理。
机考开考前,考生可按准考证号和有效身份证件号登录考试系统,证件号输入过程应注意括号和大小写,核对并确认个人信息无误后点击进入。
进入考试规则和考生承诺界面,仔细阅读相关文件并确认后,等待考试开始。
考试开始后,掌握考试时间,考试结束后系统将自动提交答题信息。关注考试界面下方的答题信息提示,提交前确认无未答试题。
二、不同题型答题技巧
1.A1型题
试题由单句型题干和五个备选答案组成,备选答案中只有一个最佳答案。
(1)“最佳答案”一定要选择最适合题干问题的答案,五个选项内容有可能都是正确的,但是要选出最适合的答案,即为最佳答案。
(2)审题要仔细,一定要注意否定型词语,重点标注出来,提高自己做题正确率。
(3)在医学试题中,选项中出现肯定、绝对、一定等,这样的词语,往往都是错误的。
2.A2型题
试题由简要病历作为题干和五个备选答案组成,备选答案中只有一个最佳答案。
(1)注意题干信息性别和年龄的提示:男性、女性、青年、老年、儿童、婴幼儿等,这些信息提示都可以帮助我们选出最佳答案。
例如,肺癌病理类型的考查,鳞癌多见于中老年男性,腺癌多见于女性;心脏骤停,大部分是冠心病及并发症导致的,但35岁以下,常见的原因是心肌病。
(2)抓关键词:很多疾病都有典型表现,及时抓住所谓“题眼”,秒解试题。
例如,“四世同堂”是水痘;“特殊的鼠尿味”是苯丙酮尿症;“热退疹出”是幼儿急疹。
3.A3/A4型题
试题是由患者的临床病历情景,然后提出2~4个相关问题,每个问题都有五个备选答案组成,备选答案中只有一个是最佳答案。这几个相关问题,可以相互联系,也可以相互独立。
对于这类试题,首先要诊断出具体的疾病,然后选择相关检查或者治疗原则等,如果诊断出现错误,那么下面相关的题目就可能出错,所以做这样的题目要慎重。
4.B1型题
试题开始为五个备选答案,下面有两道以上问题。根据选项选择最佳的答案。
这种试题,题目问题,可能跨不同科目,答案有迷惑性。也可能为临床表现相似的疾病,所以要求知识点掌握扎实。
三、做题技巧
1.审清题干:看清到底是选择正确选项还是错误选项。
注意:一头一尾
“一头”——注意男、女,年龄等,比如烧伤下肢面积计算;
“一尾”——注意否定型词,如以下不正确的是。
技巧:语气十分绝对的,往往都是错误的
例如“均由...”、“肯定...”、“全都...”、“一定...”
例题:双胎妊娠最常见的并发症为
A.脐带脱垂
B.产程延长,产后出血
C.产褥感染
D.胎头交锁
E.胎膜早破
【正确答案】B
例题:巨大胎儿经阴道分娩的常见并发症不包括
A.产程延长
B.产后出血
C.肩难产
D.头盆不称
E.羊水栓塞
【正确答案】E
2、抓住关键词:在看题的时候要会抓住关键词,即“题眼”
A2题型比A1题型的提干要长,所以“抓关键词”是绝大部分题的答案,都是由题干当中的几个关键词决定的。
字数最多的选项往往是正确的。(仅限举棋不定时参考)
五个选项中,字数最多的候选答案往往是正确的。因为出题者一般不会费很大的力气去给一个错误答案码字。
例如:健康育龄妇女出现恶心、食欲减退等消化道症状,问诊时不应忽视的是
A.胃炎病史 B.肝炎病史
C.传染病史 D.不洁饮食史
E.月经史
【正确答案】E
3.蒙题技巧:
“四短一长,选最长”
“四长一短,选最短”
“四个意同,选不同”
“四个熟悉,选不熟”
最好别蒙和上下题一样的选项。
例如:12题:D
13题:?——别蒙D噢!^_^
14题:D
4.A2/A3型题做题技巧——“三眼出答案”
第一眼——看选项——明白“考啥”
第二眼——看题干最后一句——明白“考点”
第三眼——看题干内容——明白“选啥”
例如:
患儿,11个月。生后反复患肺炎。2天前开始发热咳嗽、气促、烦躁不安。体检:口唇发绀,呼吸48次/分,心率198次/分,心音低钝,胸骨左缘3、4肋间可闻及Ⅲ级收缩期杂音,双肺中、小水泡音,肝肋下3.0cm,双足背轻度浮肿。此例可能的诊断为
A.室间隔缺损
B.室间隔缺损合并肺炎
C.室间隔缺损合并肺炎和心力衰竭
D.室间隔缺损合并亚急性细菌性心内膜炎
E.室间隔缺损合并心力衰竭
【正确答案】C
5.不轻易更改答案
——第一感觉非常、非常、非常重要!
※如果题目不是很确定,强烈建议相信自己的第一感觉。
四、必背知识点
1.消化系统
消化系统是占分值最高的系统,可考点比较多,直疝和斜疝,肝硬化的并发症每年都会考查,临考前再来复习一下。



来源:2020年临床执业医师课堂讲义·外科学—消化系统-第二章肝脏疾病-P27
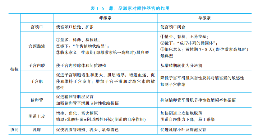
2.女性生殖系统
您已经知道受精部位是输卵管,那么精子必须一路上行、长途跋涉至输卵管才能成功与卵子结合———所以,雌激素命令生殖器官,为精子上行创造条件;
您也知道孕激素是“保胎”的———所以,孕激素会命令生殖器官,为胚胎生长发育创造条件。


来源:2020年临床执业医师课堂讲义·妇儿—女性生殖系统-第二章女性生殖系统生理-第二节卵巢功能与卵巢周期性变化-P19
3.儿科
发疹性疾病在儿科疾病中考查是重点,每年都会有2~3分,注意区分出疹特点。

来源:2020年临床执业医师课堂讲义·妇儿—儿科-第八章感染性疾病-第一节常见发疹性疾病-P250
4.运动系统

来源:2020年临床执业医师课堂讲义·外科—运动系统-第七章周围神经损伤-P205
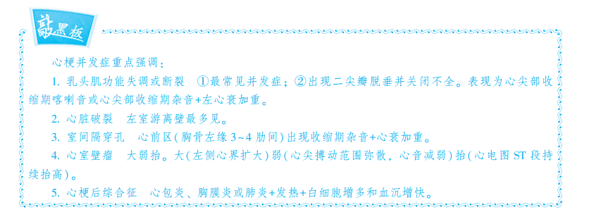
5.心血管系统

来源:2020年临床执业医师课堂讲义·内科—心血管系统-第六章冠状动脉性心脏病-P44
6.血液系统

来源:2020年临床执业医师课堂讲义·内科—血液系统-第一章贫血-P158
信心是考试成功的灵魂,只要有良好的心态就能达到你的目标。祝所有参加医师考试的考生,顺利通过考试,加油!加油!加油!
【编辑推荐】
【考试现场】2020年临床执业医师医学综合笔试8月22日顺利开考(图文报道)
【直播公告】8月22/23日临床执业医师试题精讲、考后复盘直播>>
【考后讨论】2020年临床执业医师医学综合笔试考后讨论专区>>
【调查问卷】你觉得今年的模拟试题难不难?你对网校的课程满意吗?
【成绩查询】2020年临床执业医师考后成绩查询时间/查分预约提醒
