临床执业医师

考试动态
复习指导

临床执业医师考试历年考试重点——分娩期并发症(含典型试题)

关于“临床执业医师考试历年考试重点——分娩期并发症(含典型试题)”的内容,相信很多临床执业医师考生都在关注,医学教育网编辑整理了具体的考点及考试练习题,供广大考生学习:

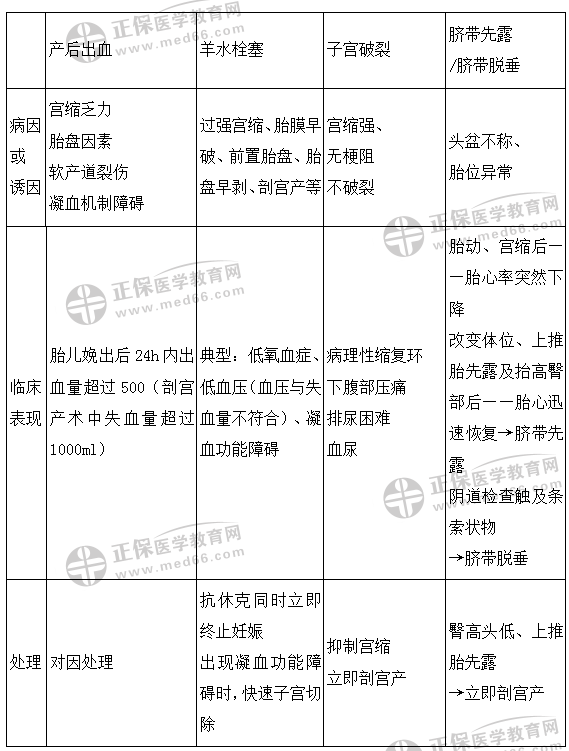
分娩期并发症

【典型例题】

初孕妇,25岁,妊娠40周。入院前1日出现不规律子宫收缩,入院24小时后静滴缩宫素引产,第1产程5小时,第2产程10分钟,胎儿娩出后2分钟,产妇突然出现寒战,咳嗽,发绀,血压60/40mmHg,随后阴道流血不止,立即配血进行抢救。最可能的诊断是

A.羊水栓塞

B.急性肺栓塞

C.子宫收缩乏力性出血

D.缩宫素过敏

E.心源性休克

【正确答案】A

【答案解析】该产妇使用缩宫素静滴引产,胎儿娩出2分钟,产妇突然出现寒战,咳嗽,发绀,血压60/40mmHg,提示发生了羊水栓塞

编辑推荐:

根据临床执业医师教材变动,预测2021年临床执业医师改革方向!

重要提醒!2021年临床执业医师考试报名前提前进行学历认证!

全国2021年临床执业医师考试官方应试指南各大科目变化细则汇总

2021年临床执业医师实践技能和医学综合科目大纲正式公布,一键下载!

以上关于“临床执业医师考试历年考试重点——分娩期并发症(含典型试题)”的文章由医学教育网编辑整理搜集,希望可以帮助到大家,更多的模拟试题随时关注医学教育网临床执业医师辅导精华栏目!

〖医学教育网版权所有,转载务必注明出处,违者将追究法律责任〗

正保医学教育网
上医学教育网 做成功医学人
打开APP
全部评论(0打开APP查看全部 >
精品课程

高效定制班

直播+录播 含班级服务

4180

详情>>
热点推荐:
0
0
0
评论
取消
复制链接,粘贴给您的好友

复制链接,在微信、QQ等聊天窗口即可将此信息分享给朋友
前往医学教育网APP查看,体验更佳!
取消 前往
您有一次专属抽奖机会
可优惠~
领取
优惠
注:具体优惠金额根据商品价格进行计算
恭喜您获得张优惠券!
去选课
已存入账户 可在【我的优惠券】中查看