关于“流行性脑脊髓膜炎VS流行性乙型脑炎病理改变!”的内容,相信很多考生都在关注,医学教育网编辑为大家整理了自身免疫性疾病相关内容,详情如下:
两种疾病需要掌握受损部位,发生了哪些病理改变,以及所引起的炎症特点。本章内容与临床联系紧密,建议将两部分联系起来学习。

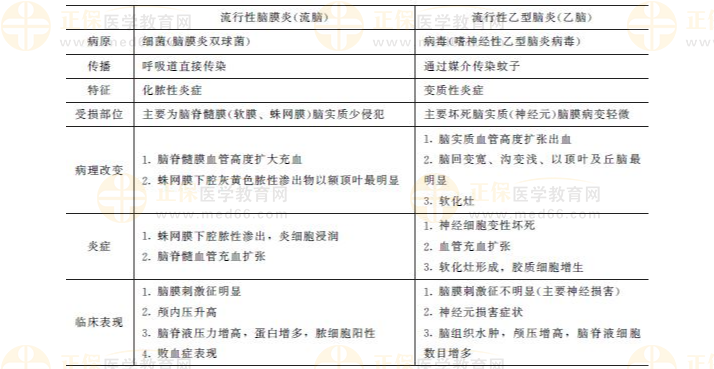
【易错易混辨析】
流脑——血管扩张充血;乙脑——血管扩张出血。
流脑——病变部位是脑膜;乙脑——脑膜病变轻微。
流脑——细菌所致→化脓性炎症→侵犯脑膜→脑膜刺激征明显。
乙脑——病毒所致→变质性炎症→脑膜损伤轻→脑膜刺激征不明显。
【知识点随手练】
一、A1型题选择题
1.关于流行性脑脊髓膜炎的描述中,正确的是
A.急性化脓性炎
B.葡萄球菌所致
C.夏季多见
D.好发于成年人
E.经消化道感染
2.流行性乙型脑炎的炎症性质是
A.化脓性炎
B.肉芽肿性炎
C.出血性炎
D.纤维素性炎
E.变质性炎
【知识点随手练参考答案及解析】
一、A1型题选择题
1.A
【答案解析】流行性脑脊髓膜炎是由脑膜炎双球菌引起的急性化脓性炎。冬春两季多见,呈散发性。好发于儿童及青少年。致病菌借飞沫经呼吸道感染。
2.E
【答案解析】流行性乙型脑炎病变性质为变质性炎症。
镜下所见:①神经细胞变性、坏死:轻者出现核偏位,尼氏小体消失,重者发生坏死。在变性、坏死的神经细胞周围,常有增生的少突胶质细胞围绕,称为神经细胞卫星现象;小胶质细胞及中性粒细胞侵入变性、坏死的神经细胞内,称为噬神经细胞现象。②软化灶形成:神经组织发生局灶性坏死液化,形成质地疏松、染色较浅的筛网状病灶,称为软化灶。③脑血管改变:脑实质血管充血,血管周围间隙增宽,以淋巴细胞为主的炎细胞常围绕血管呈袖套状浸润,称为淋巴细胞套。④胶质细胞增生:呈弥漫性或灶性分布,如增生的小胶质细胞聚积成群则形成小胶质细胞结节。肉眼观察,可见软脑膜及脑实质充血、水肿,严重者可有点状出血及粟粒大小、灰白色的软化灶。
编辑推荐:
38个考点归纳!2021临床执业医师药理学考点/模拟试题及答案解析!
2021年临床执业医师考生专享应试宝典电子书免费领pdf版!
临床执业医师精神神经系统太难 熟记这33大考点帮你一点点拿下TA
核心考点get√:临床执业医师各章节217条重点&24张图速记!
以上关于“速记!流行性脑脊髓膜炎VS流行性乙型脑炎病理改变!”的文章由医学教育网编辑整理搜集,希望可以帮助到大家,更多的文章随时关注医学教育网临床执业医师辅导精华栏目!
〖医学教育网版权所有,转载务必注明出处,违者将追究法律责任〗