临床执业医师

考试动态
复习指导

一文总结临床执业医师资格考试中儿科疾病易混淆考点25大知识

2021年全国临床执业医师考试笔试复习越来越紧张,为了帮助广大临床执业医师考生及时掌握考点,医学教育网老师为大家专业总结临床执业医师资格考试中儿科疾病易混淆考点25大知识,赶紧收藏信息吧!

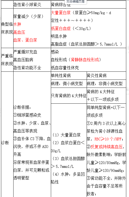
儿科1

儿科2

儿科3

新生儿Apgar评分

新生儿Apgar评分4

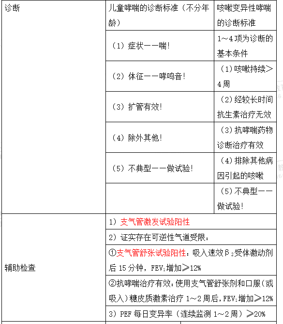
出诊性疾病

脑膜炎

不同程度脱水的临床表现与判断标准6

不同程度脱水的临床表现与判断标准7

不同程度脱水的临床表现与判断标准8

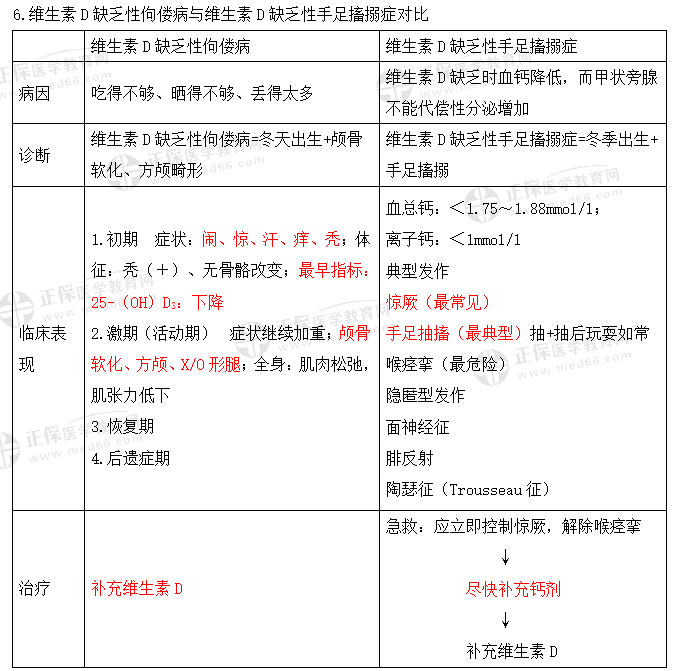
小儿贫血

缺铁性贫血

不同程度脱水的临床表现与判断标准9

不同程度脱水的临床表现与判断标准治疗

脑膜炎10

不同程度脱水的临床表现与判断标准11

不同程度脱水的临床表现与判断标准12

编辑推荐:

刷题实战——临床执业医师21年技能免考考生6月份必做试题150+道

305页临床执业医师笔试冲刺资料包内含各科目速记考点!1分钱拼团领!

以上就是“一文总结临床执业医师资格考试中儿科疾病易混淆考点25大知识”的所有内容了,更多的考试资讯,随时关注医学教育网,网校预祝大家顺利通过考试!

正保医学教育网
上医学教育网 做成功医学人
打开APP
全部评论(0打开APP查看全部 >
精品课程

高效定制班

直播+录播 含班级服务

4180

详情>>
热点推荐:
0
0
0
评论
取消
复制链接,粘贴给您的好友

复制链接,在微信、QQ等聊天窗口即可将此信息分享给朋友
前往医学教育网APP查看,体验更佳!
取消 前往
您有一次专属抽奖机会
可优惠~
领取
优惠
注:具体优惠金额根据商品价格进行计算
恭喜您获得张优惠券!
去选课
已存入账户 可在【我的优惠券】中查看