临床执业医师

考试动态
复习指导

全国临床执业医师考试其他相关科目特点、复习要点、易错考点汇总

关于“全国临床执业医师考试其他相关科目特点、复习要点、易错考点汇总”的内容,相信大家都在关注,医学教育网编辑为大家总结整理了相关科目特点、复习要点、易错考点,赶紧拿起小本本记起来吧!

其他相关科目特点、复习要点

全国临床执业医师考试“其他”(约占20分左右)这个科目内容比较杂,但试题不难,核心考点比较明确,最容易命题、最该重点掌握的得分点包括——乳腺疾病、烧伤、外伤感染、中毒、围手术期处理。

序号

单元

历年分值

1

围手术期处理

2~3

2

营养

1~2

3

感染

2~4

4

创伤和火器伤

0~1

5

烧伤

2~3

6

乳房疾病

1~2

7

中毒

3~4

8

中暑

1~2

其他易错考点汇总

其他1

其他5

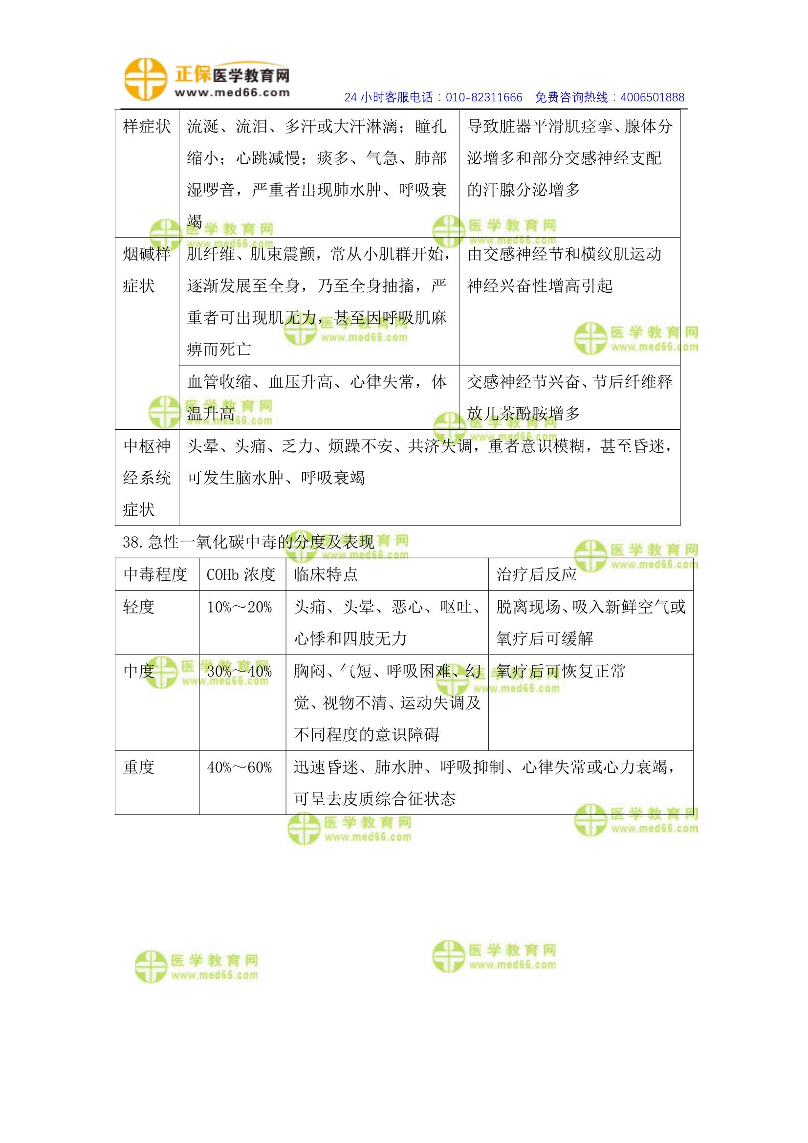
其他2

其他3

其他4

完整版PDF的资料扫码领取

完整版的内容进群完成任务即可领取pdf版本!

编辑推荐:

2021年临床执业医师笔试第一次模考大赛开启 实战测评 免费做题600道!

2个月冲刺笔试!临床执业医师600+速记考点/300+易混淆考点汇总!

全国2021年临床执业医师实践技能考试考前最后1卷 快来测评!

刷题实战——临床执业医师21年技能免考考生6月份必做试题150+道

以上关于“全国临床执业医师考试其他相关科目特点、复习要点、易错考点汇总”的文章由医学教育网编辑整理搜集,更多的知识点随时关注医学教育网临床执业医师辅导精华栏目!

〖医学教育网版权所有,转载务必注明出处,违者将追究法律责任〗

正保医学教育网
上医学教育网 做成功医学人
打开APP
全部评论(0打开APP查看全部 >
精品课程

高效定制班

直播+录播 含班级服务

4180

详情>>
热点推荐:
0
0
0
评论
取消
复制链接,粘贴给您的好友

复制链接,在微信、QQ等聊天窗口即可将此信息分享给朋友
前往医学教育网APP查看,体验更佳!
取消 前往
您有一次专属抽奖机会
可优惠~
领取
优惠
注:具体优惠金额根据商品价格进行计算
恭喜您获得张优惠券!
去选课
已存入账户 可在【我的优惠券】中查看