临床执业医师

考试动态
复习指导

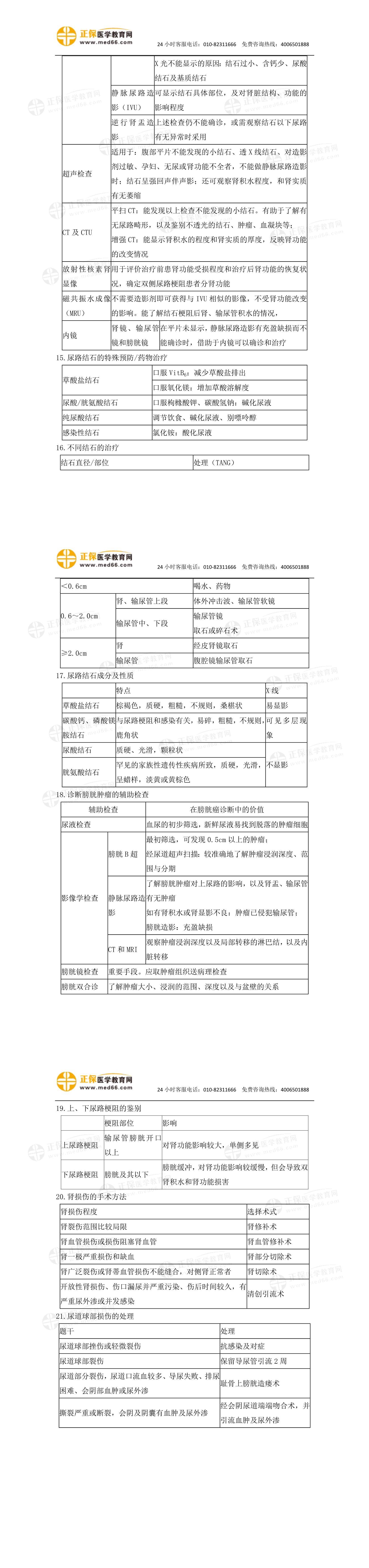
全国临床执业医师考试外科泌尿系统22对易混淆考点归纳!

全国2021年临床执业医师医学综合考试在即,医学教育网老师为大家总结了   全国临床执业医师考试外科泌尿系统22对易混淆考点,希望可以帮助到各位:

外科泌尿系统22对易混淆考点归纳

0_0_8

0_1_8


完整版PDF的资料扫码0.01元拼团购买

拼团

以上关于“   全国临床执业医师考试外科泌尿系统22对易混淆考点”的文章由医学教育网编辑整理搜集,更多的知识点随时关注医学教育网临床执业医师辅导精华栏目!

〖医学教育网版权所有,转载务必注明出处,违者将追究法律责任〗

正保医学教育网
上医学教育网 做成功医学人
打开APP
全部评论(0打开APP查看全部 >
精品课程

高效定制班

直播+录播 含班级服务

4180

详情>>
热点推荐:
0
0
0
评论
取消
复制链接,粘贴给您的好友

复制链接,在微信、QQ等聊天窗口即可将此信息分享给朋友
前往医学教育网APP查看,体验更佳!
取消 前往
您有一次专属抽奖机会
可优惠~
领取
优惠
注:具体优惠金额根据商品价格进行计算
恭喜您获得张优惠券!
去选课
已存入账户 可在【我的优惠券】中查看