临床执业医师

考试动态
复习指导

风湿免疫性疾病精编考点15条!临床执业医师二试临考必背!

风湿免疫性疾病精编考点15条!临床执业医师二试临考必背!!2021年临床执业医师综合考试二试将于13日-14日开展(查看考前防疫须知>>),备考时间很紧张!网校为大家精心挑选了历年高频考点,总结精华,只为你取得好成绩!

167-142飘

风湿免疫性疾病精编考点

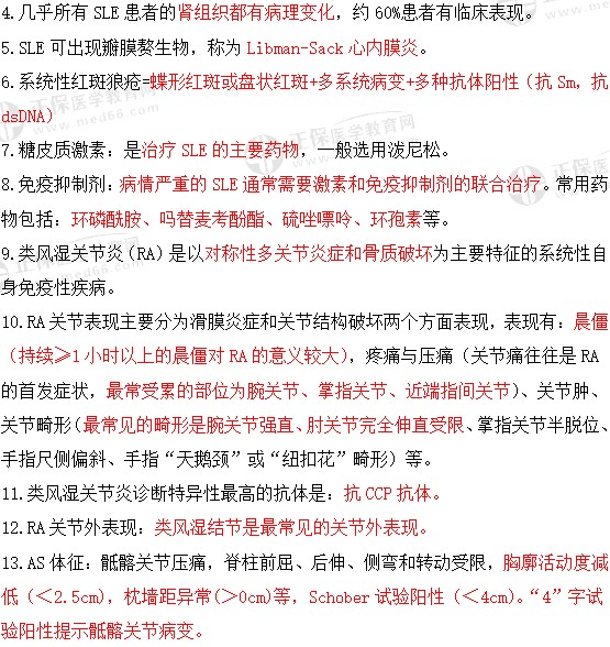
1.系统性红斑狼疮(SLE)是一种以多系统损害和多种自身抗体阳性为主要特点的系统性自身免疫性疾病,在慢性病程中病情缓解和急性发作常交替发生。

2.80%SLE患者有皮肤损害,其中蝶形红斑和盘状红斑最具有特征性。

3.10%的SLE患者因关节周围肌腱受损而出现Jaccoud关节病,其特点为可复性非侵蚀性关节半脱位。

4-13

14.血尿酸>420μmol/L可诊断为高尿酸血症。

15.痛风急性关节炎期:多在午夜或清晨突然起病,数小时内受累关节出现红、肿、热、痛和功能障碍,疼痛剧烈,单侧第一跖趾关节最常见,其余依次为踝、膝、腕、手指、肘关节;秋水仙碱治疗后,关节症状可以迅速缓解。

二试救急《应试宝典》来了

领取方式:扫码添加专属微信老师,速领《二试应试宝典》,优惠课程咨询、备考方案免费定制,添加专属老师立即咨询!《二试应试宝典》不仅只有精编考点600+!

新销

【医学教育网原创内容,转载请注明出处!违者必究!】

更多二试资料:

2021年临床执业医师二试重点科目特点、复习要点汇总

大鱼聚焦1小时急救讲义!2021临床执业医师考完说真有用!

亲测有效!26大科目重点!2021临床执业医师二试备战攻略!

做完刚出炉的60题 自信从容上考场!附汤以恒直播讲义下载!

2021年临床执业医师考情分析报告(二试考生/22届考生必看)

以上就是医学教育网关于“风湿免疫性疾病精编考点15条!临床执业医师二试临考必背!”的相关介绍,希望能够帮助到大家,更多资讯尽在医学教育网临床执业医师栏目!

正保医学教育网
上医学教育网 做成功医学人
打开APP
全部评论(0打开APP查看全部 >
精品课程

高效定制班

直播+录播 含班级服务

4180

详情>>
热点推荐:
0
0
0
评论
取消
复制链接,粘贴给您的好友

复制链接,在微信、QQ等聊天窗口即可将此信息分享给朋友
前往医学教育网APP查看,体验更佳!
取消 前往
您有一次专属抽奖机会
可优惠~
领取
优惠
注:具体优惠金额根据商品价格进行计算
恭喜您获得张优惠券!
去选课
已存入账户 可在【我的优惠券】中查看