临床执业医师

考试动态
复习指导

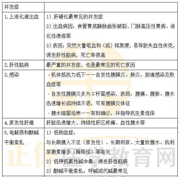
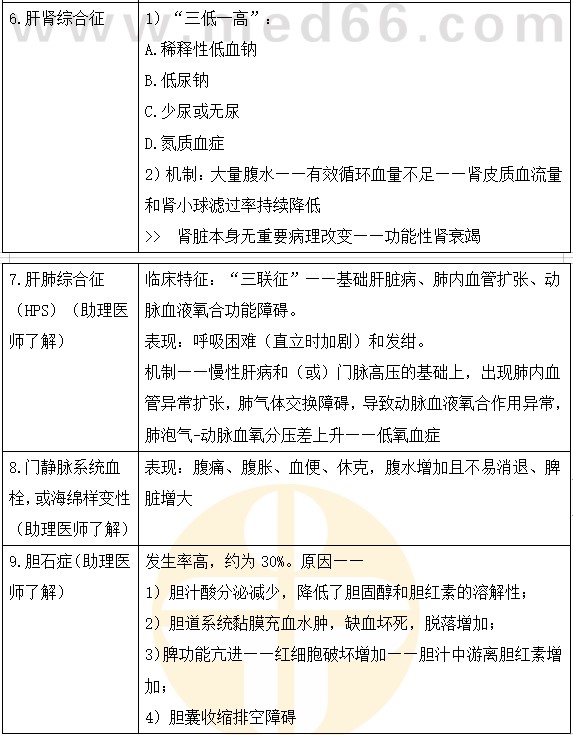
肝硬化的相关并发症如何记忆?临床执业医师考点笔记小结!

消化系统中的肝硬化是我们每年考试中肯定涉及的知识点。其中并发症属于高频考点。今天医学教育网临床执业医师老师整理总结了相关内容,分享给大家。

1

2

热点关注:

水平测试38题抢先看!临床医师汤以恒VIP免费公开课讲义曝光!

好课废家人?挤爆直播间!4月26日临床医师VIP公开课(下)

【下载】2022年临床执业医师教材变化大?各科变动对比速查!

全国临床医师实践技能病例分析历年模考题汇总(含诊断公式)

临床VIP班封班在即!一波福利来袭!分期/全额支付立减1000!

25个技能视频 | 临床医师「理论精讲+实操精讲」干货免费领!

以上分享的内容,由医学教育网小编搜集整理,如果您觉得对您有所帮助,可以分享给朋友。想了解更多医学考试信息、复习资料、备考干货请关注医学教育网。

正保医学教育网
上医学教育网 做成功医学人
打开APP
全部评论(0打开APP查看全部 >
精品课程

高效定制班

直播+录播 含班级服务

4180

详情>>
热点推荐:
0
0
0
评论
取消
复制链接,粘贴给您的好友

复制链接,在微信、QQ等聊天窗口即可将此信息分享给朋友
前往医学教育网APP查看,体验更佳!
取消 前往
您有一次专属抽奖机会
可优惠~
领取
优惠
注:具体优惠金额根据商品价格进行计算
恭喜您获得张优惠券!
去选课
已存入账户 可在【我的优惠券】中查看