临床执业医师

考试动态
复习指导

2023临床执业医师考试易混淆考点<流行性乙型脑炎的分期及临床表现>记忆

关于“2023临床执业医师考试易混淆考点<流行性乙型脑炎的分期及临床表现>记忆”相关内容,相信参加2023年临床执业医师考试的考生都在关注,为方便大家了解,在此医学教育网小编为大家整理如下内容:

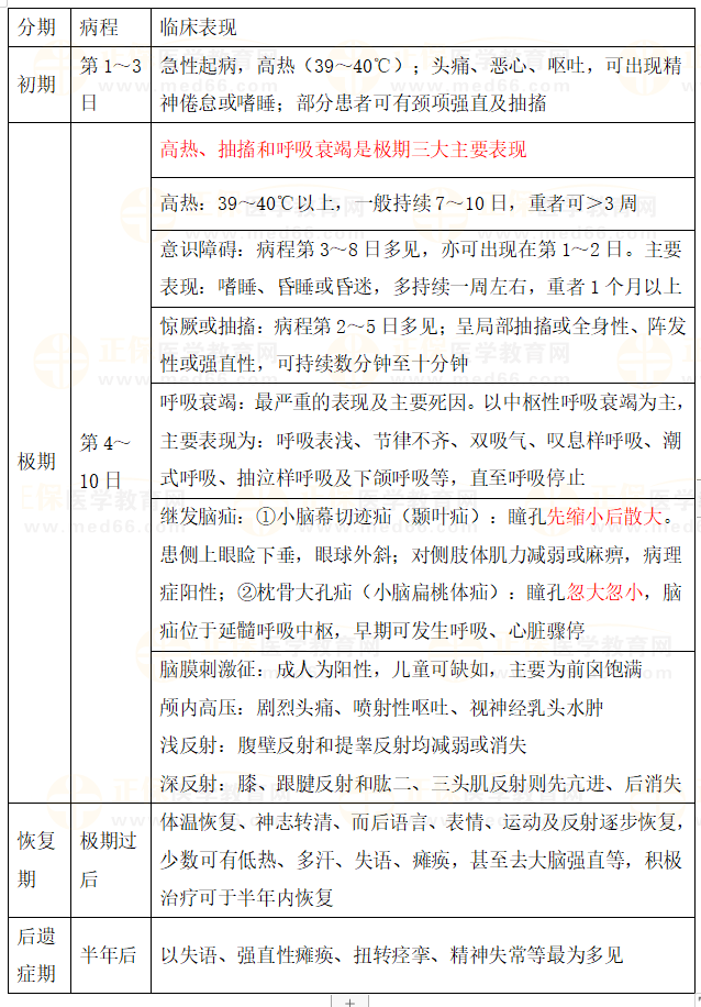
流行性乙型脑炎的分期及临床表现

流行性乙型脑炎的分期及临床表现

【本文为正保医学教育网原创整理,转载请注明来源正保医学教育网】

2.png

想做更多题 哪里可以免费刷?

未标题-1.png

微信扫描下方二维码或者直接在微信端搜索“正保医学题库”小程序

336902

赶快加入2023医师资格考试备考复习刷题队伍!机智的小伙伴们早就已经开始打卡复习,你可不要落下哦!

相关推荐:

国家医学考试中心2023年临床执业医师资格考试考前须知

如何鉴别易混淆考点不丢分?快来下载临床执业医师《易混淆考点鉴别手册》!

2023年临床执业医师笔试冲刺1000+精编速记考点

题库更新啦!2023年临床执业医师综合笔试《模拟试卷》已经开通!

你的临床执业医师笔试备考进度已滞后?别慌,冲刺方案来了!

免费试用 | 2023年临床执业医师《密题库》,给你安排上了!

以上为“2023临床执业医师考试易混淆考点<流行性乙型脑炎的分期及临床表现>记忆”全部内容,由医学教育网小编整理,更多信息请随时关注医学教育网。

正保医学教育网
上医学教育网 做成功医学人
打开APP
全部评论(0打开APP查看全部 >
精品课程

高效定制班

直播+录播 含班级服务

4180

详情>>
热点推荐:
0
0
0
评论
取消
复制链接,粘贴给您的好友

复制链接,在微信、QQ等聊天窗口即可将此信息分享给朋友
前往医学教育网APP查看,体验更佳!
取消 前往
您有一次专属抽奖机会
可优惠~
领取
优惠
注:具体优惠金额根据商品价格进行计算
恭喜您获得张优惠券!
去选课
已存入账户 可在【我的优惠券】中查看