临床执业医师

考试动态
复习指导

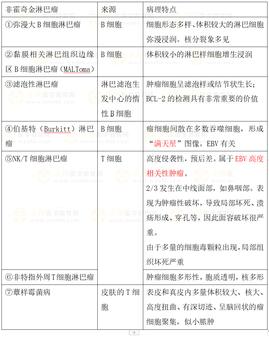
2023临床执业医师易混淆知识点:非霍奇金淋巴瘤类型及病理特点

2023年临床执业医师笔试时间越来越近,大多数考生都在继续冲刺,小编为大家准备了冲刺考点“2023临床执业医师易混淆知识点:非霍奇金淋巴瘤类型及病理特点”,希望能帮助考生们复习!

· 非霍奇金淋巴瘤类型及病理特点 ·

非霍奇金淋巴瘤类型及病理特点

【本文为正保医学教育网原创整理,转载请注明来源正保医学教育网】

推荐阅读:

速查!2023年临床执业医师考前仿真模考3套卷,有它赢到最后!

正式考试M1型试题是否存在?2023临床执业医师一试考生放心了!

【考前提醒】全国2023临床执业医师资格综合笔试考前提醒|注意事项汇总

应试指南∣2023临床执业医师一试考生复习攻略汇总

救急!上分速背!2023临床执业医师《考前速记100点》免费领!

以上是”2023临床执业医师易混淆知识点:非霍奇金淋巴瘤类型及病理特点“的内容,希望对考生冲刺有所帮助,时不待我,一年只有一次医师资格考试,考生们一定要有把握拿下今年的考试哦,购买医学教育网相关课程,胜算更稳,点击购买>

正保医学教育网
上医学教育网 做成功医学人
打开APP
全部评论(0打开APP查看全部 >
精品课程

高效定制班

直播+录播 含班级服务

4180

详情>>
热点推荐:
0
0
0
评论
取消
复制链接,粘贴给您的好友

复制链接,在微信、QQ等聊天窗口即可将此信息分享给朋友
前往医学教育网APP查看,体验更佳!
取消 前往
您有一次专属抽奖机会
可优惠~
领取
优惠
注:具体优惠金额根据商品价格进行计算
恭喜您获得张优惠券!
去选课
已存入账户 可在【我的优惠券】中查看