临床执业医师

考试动态
复习指导

2023临床执业医师二试每天一个知识点:宫缩乏力鉴别

导语复习备考精编考点

大家在备考2023临床执业医师考试的过程不仅仅是单纯记忆,还需要思考和理解。要养成思考和总结的习惯,将知识点串成逻辑链,加深印象。正保医学教育网帮考生整理了2023临床执业医师考试知识点宫缩乏力鉴别,快来看看!

汇总:临床执业医师二试备考知识点+题学练结合,每天一个知识点!

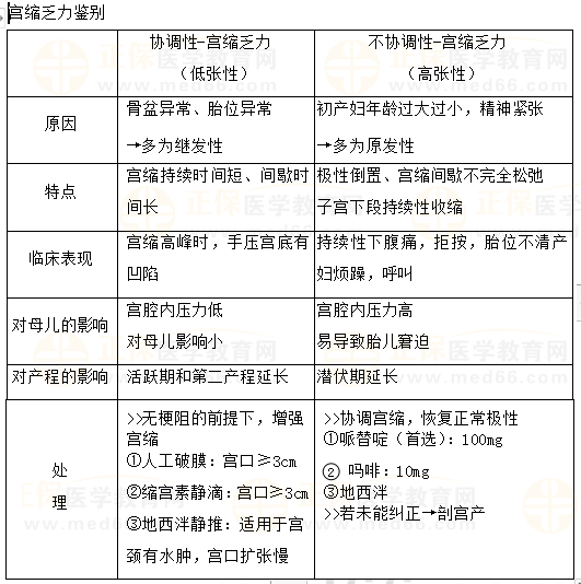
考点:宫缩乏力鉴别

宫缩乏力鉴别

经典例题

不协调性子宫收缩乏力,为使其恢复极性,应给予

A.剖宫产

B.静脉滴注催产素

C.肌注杜冷丁

D.手术破膜

E.以上都不是

【正确答案】C

【答案解析】不协调性宫缩乏力是禁用催产素的。

不协调性宫缩乏力处理原则是调节子宫收缩,恢复其极性。给予强镇静剂哌替啶100mg、吗啡10-15mg肌注或地西泮10mg静脉推注,使产妇充分休息,醒后不协调性宫缩多能恢复为协调性宫缩。在宫缩恢复为协调性之前,严禁应用缩宫素。

【声明:本文为正保医学教育网原创整理,转载请注明来源正保医学教育网。】

网校2023临床执业医师二试考前急救班已上线!将参照一试命题考点及考试难度,针对性攻克二试。全直播授课,以题带点。3套模考密卷,临考实战,决战更有信心!

2024临床执业医师课程

针对所有2024临床执业医师考生来说,明年都将是一个巨大的挑战!首先,2024年是我们惯例所说的考试大纲“5年一大变”,整体命题方向都可能会有调整。另外,针对中专学历的报考限制正在逐步收紧!所以说,各位考生一定要提前做好规划,有备无患!

2024临床执业医师精选好课上新!全新升级教学服务及题库资料,让您的备考之路更加轻松!

2024临床执业医师课程

精编考点:

2023年临床执业医师考试二试《外科》20个精选考点(含经典习题)

2023临床执业医师【二试加速包】:考情速递|考点|模拟题

【必看】2024年临床执业医师考试《历年考点题》来袭,限时29.9!

临床执业医师《笔试机制题一扫通》,65页干货专享攻略!

2023年临床执业医师二试备考正当时!以上分享的“2023临床执业医师二试每天一个知识点:宫缩乏力鉴别”内容,相信医学教育网小编的陪伴会减少大家备考过程中的不少误区,还有免费资料及备考经验分享请持续关注本栏目。

正保医学教育网
上医学教育网 做成功医学人
打开APP
全部评论(0打开APP查看全部 >
精品课程

高效定制班

直播+录播 含班级服务

4180

详情>>
热点推荐:
0
0
0
评论
取消
复制链接,粘贴给您的好友

复制链接,在微信、QQ等聊天窗口即可将此信息分享给朋友
前往医学教育网APP查看,体验更佳!
取消 前往
您有一次专属抽奖机会
可优惠~
领取
优惠
注:具体优惠金额根据商品价格进行计算
恭喜您获得张优惠券!
去选课
已存入账户 可在【我的优惠券】中查看