临床执业医师

考试动态
复习指导

2023年临床执业医师《生物化学》官方教材变动细则

2023年临床执业医师《生物化学》官方教材变动细则一览!2023年临床执业医师考试教材变动,网校老师已经整理出来了,免费分享给大家,帮助各位考生备考。立即查看课程>>

你真棒100x100


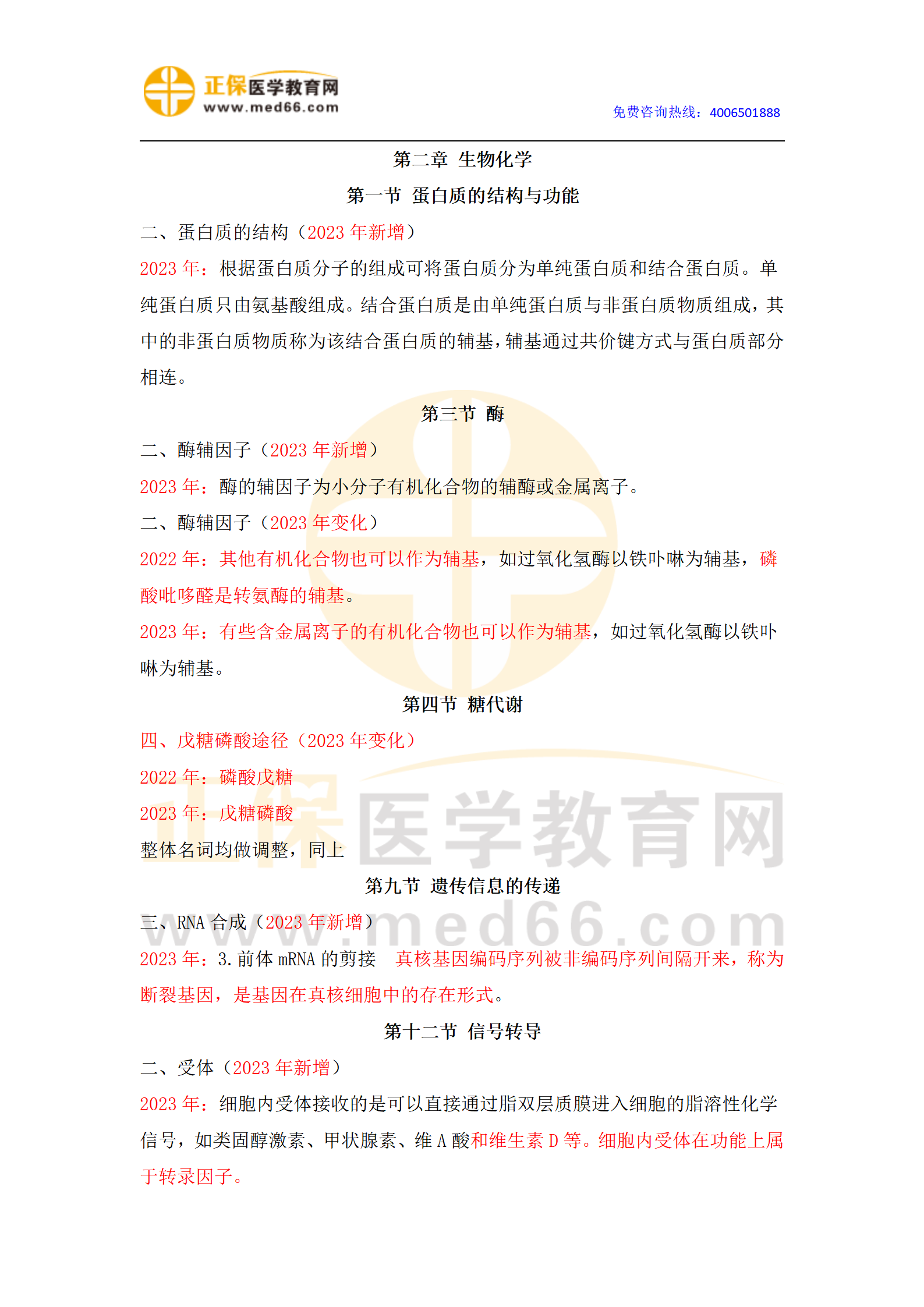
《生物化学》教材变化部分截图

2、2023年临床执业医师第二章《生物化学》_01

【医学教育网原创,转载请注明出处!违者必究!】

扫码添加专属微信老师,可领取【2023临床执业医师资格考试大纲+教材变动电子版,还有更多优惠课程、备考方案免费定制,快快添加专属老师咨询吧!

官网信息页

热点关注:

【新】2023年临床执业医师技能+笔试考试大纲内容汇总

【下载】2023年临床执业医师教材变化大?各科变动对比速查!

以上分享的内容,由医学教育网小编搜集整理,如果您觉得对您有所帮助,可以分享给朋友。想了解更多医学考试信息、复习资料、备考干货请关注医学教育网。

正保医学教育网
上医学教育网 做成功医学人
打开APP
全部评论(0打开APP查看全部 >
精品课程

高效定制班

直播+录播 含班级服务

4180

详情>>
热点推荐:
0
0
0
评论
取消
复制链接,粘贴给您的好友

复制链接,在微信、QQ等聊天窗口即可将此信息分享给朋友
前往医学教育网APP查看,体验更佳!
取消 前往
您有一次专属抽奖机会
可优惠~
领取
优惠
注:具体优惠金额根据商品价格进行计算
恭喜您获得张优惠券!
去选课
已存入账户 可在【我的优惠券】中查看