临床执业医师

考试动态
复习指导

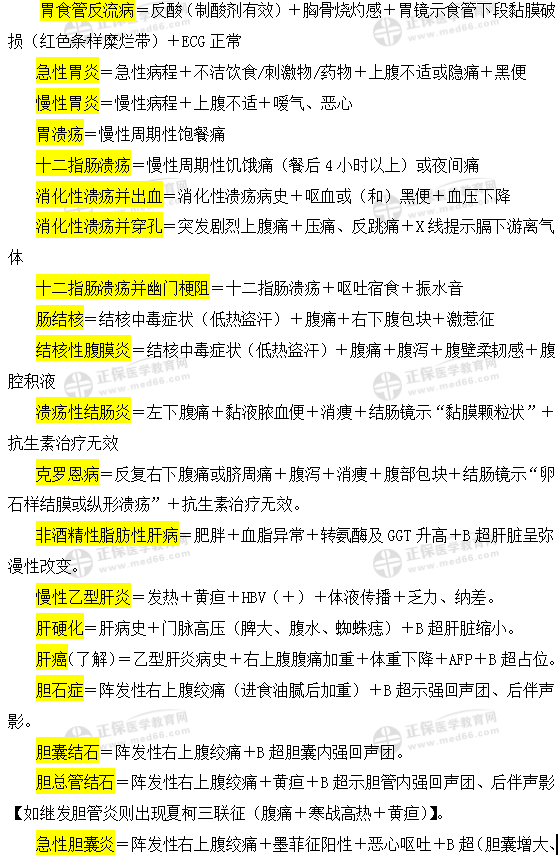
临床执业医师实践技能《消化系统》44个疾病病例诊断公式!

病例分析是临床执业医师实践技能考试的难点之一,医学教育网编辑为大家整理总结了“临床执业医师实践技能《消化系统》44个疾病病例诊断公式”,希望对考生学习有所帮助:

消化

消化系统疾病

消化系统诊断公式

消化系统诊断公式

PDF版本下载↓↓↓

技能冲刺**班

编辑推荐:

【干货】临床执业医师实践技能考前须知+经典习题精选汇总!

2020年临床执业医师实践技能基本操作27个必考考点及评分标准

【经典习题】临床执业医师实践技能病例分析书写模板25个

收藏!临床执业医师实践技能第一站病史采集经典习题23道!

以上关于“临床执业医师实践技能《消化系统》44个疾病病例诊断公式!”的文章由医学教育网编辑整理搜集,希望可以帮助到大家,更多的文章随时关注医学教育网临床执业医师实践技能辅导精华栏目!

〖医学教育网整理,转载务必注明出处,违者将追究法律责任〗

正保医学教育网
上医学教育网 做成功医学人
打开APP
全部评论(0打开APP查看全部 >
精品课程

高效定制班

直播+录播 含班级服务

4180

详情>>
热点推荐:
0
0
0
评论
取消
复制链接,粘贴给您的好友

复制链接,在微信、QQ等聊天窗口即可将此信息分享给朋友
前往医学教育网APP查看,体验更佳!
取消 前往
您有一次专属抽奖机会
可优惠~
领取
优惠
注:具体优惠金额根据商品价格进行计算
恭喜您获得张优惠券!
去选课
已存入账户 可在【我的优惠券】中查看