临床执业医师

考试动态
复习指导

2021年临床执业医师实践技能考试考官评分手册——病史采集和病例分析25题

关于“2021年临床执业医师实践技能考试考官评分手册——病史采集和病例分析25题”的内容,相信很多考生都很关心,医学教育网为了帮助广大考生复习备考,特整理了具体的内容,赶紧收藏吧!

2021年临床执业医师实践技能考试考官评分手册——病史采集和病例分析25题

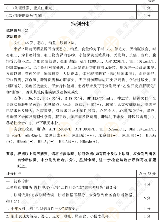
2021年临床执业医师实践技能考试考官评分手册——病史采集和病例分析25题1

2021年临床执业医师实践技能考试考官评分手册——病史采集和病例分析25题3

编辑推荐:

归纳梳理!2021年临床执业医师实践技能体格检查25项操作评分细则

21年临床执业医师实践技能复习备考开启,查收各项目评分标准、备考攻略!

全新!2021年临床执业医师实践技能模考系统上线 经典习题随时练!

21年临床执业医师实践技能考生必收藏:13大系统100个疾病诊断公式

以上关于“2021年临床执业医师实践技能考试考官评分手册——病史采集和病例分析25题”的内容由医学教育网编辑整理搜集,更多的文章随时关注医学教育网临床执业医师实践技能辅导精华栏目!

〖医学教育网整理,转载务必注明出处,违者将追究法律责任〗

正保医学教育网
上医学教育网 做成功医学人
打开APP
全部评论(0打开APP查看全部 >
精品课程

高效定制班

直播+录播 含班级服务

4180

详情>>
热点推荐:
0
0
0
评论
取消
复制链接,粘贴给您的好友

复制链接,在微信、QQ等聊天窗口即可将此信息分享给朋友
前往医学教育网APP查看,体验更佳!
取消 前往
您有一次专属抽奖机会
可优惠~
领取
优惠
注:具体优惠金额根据商品价格进行计算
恭喜您获得张优惠券!
去选课
已存入账户 可在【我的优惠券】中查看