湖北武汉2025年临床执业医师实践技能缴费4月2日开始!逾期未缴费的考生,视为放弃此次考试。医学教育网小编整理官方通知如下:

2025年医师资格考试湖北考区实践技能考试缴费于4月2日开始
实践技能考试将开放缴费窗口,资格审核通过考生请于4月2日10时——4月9日24时期间完成缴费。逾期未缴费的考生,视为放弃此次考试。
2025年度国家医师资格考试报名资格审查结果已公布,考生可登录国家医学考试网(www.nmec.org.cn)查看。考生进入国家医学考试考生服务系统“考试报名”栏目,点击“打印”,查看《医师资格考试网上报名成功通知单》,在序列号处出现数字,且上传的报名材料被锁定,为资格审核通过。如需修改信息或有异议的,请于4月1日前,与所在考点取得联系。
实践技能考试将开放缴费窗口,资格审核通过考生请于4月2日10时——4月9日24时期间完成缴费。逾期未缴费的考生,视为放弃此次考试。
01具体缴费操作(如下图)
1、使用本人账号密码登录国家医学考试考生服务系统。

2、登录进入首页后点击考试报名按钮。

3、报名考试页面会显示出报名缴费金额、缴费状态(未完成/已缴费),显示未完成时点击缴费按钮进行缴费。

4、点击缴费按钮跳转到缴费确认页,输入姓名、身份证号点击下一步进行扫码支付。
注:姓名、身份证号均为必填项,请如实填写本人真实姓名及身份证号

5、进入缴费页面扫码支付。

6、支付完成功后可直接关闭页面,返回国家医学考试考生服务系统。

7、返回国家医学考试考生服务系统后根据弹框提示点击确定或取消。

8、点击确定或取消后由于网络波动可能存在页面加载失败的情况,只需刷新整个页面即可。

9、返回国家医学考试考生服务系统页面正常显示情况下,如果缴费状态还是未完成,可点击刷新按钮进行缴费状态刷新。

10、刷新后显示已缴费表示本次报名缴费已完成。

02财政电子票据获取流程(如下图)
第一步、缴费完成,复制缴费通知书号
微信端缴费:
1、考生通过卫生考试报名缴费小程序缴费成功后,微信客户端会收到服务通知(非税支付收款成功通知)。


2、点击非税支付收款通知信息,进入【支付详情】页面,复制【缴款通知书号码】,在浏览器中打开【票据领取说明】中的地址:https://czt.hubei.gov.cn/fsjk。

支付宝端缴费:
1、打开支付宝客户端,选择右下角‘我的’按钮,进入后选择‘账单’页面(非税支付收款成功通知)


2、点击非税支付账单详情信息,进入【支付详情】页面,复制【缴款通知书号码】,在浏览器中打开湖北省财政电子票据查验地址:https://czt.hubei.gov.cn/fsjk。

第二步、进入湖北省财政电子票据查验网站:
1、进入网站后选择【财政票据查询】

2、选择上方【缴款码查验】。
3、输入第一步获得的【缴款通知书号码】,并按系统提示滑动验证。
4、点击【查验】即可展示缴费成功的财政电子票据。

5、完成查询后可选择【下载】或【打印】财政电子票据。
缴费过程如遇任何问题,请联系技术支持热线:4006018181(工作日:早上8:30到下午5:30,节假日除外)。

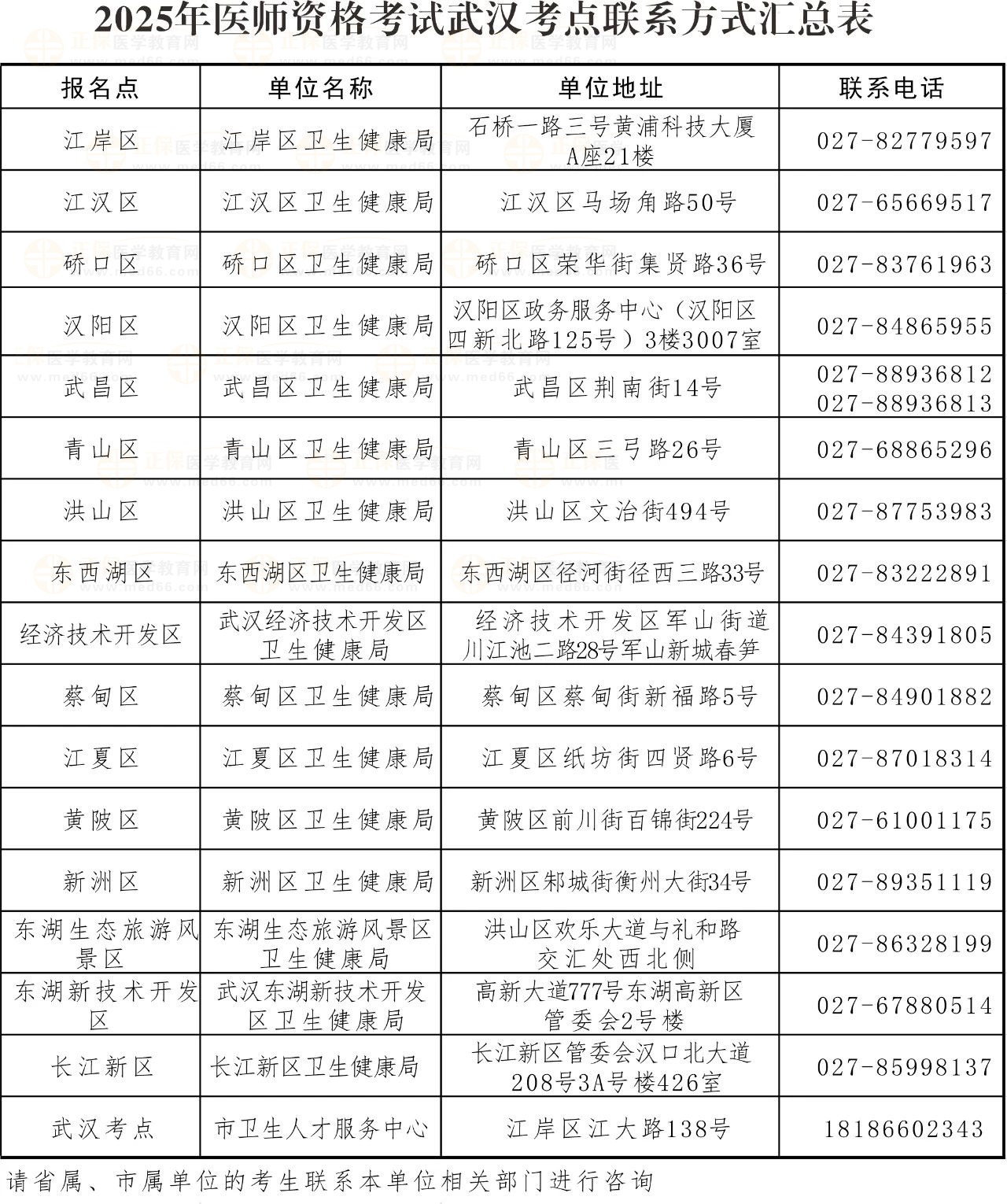
附:医师资格考试考点报名点联系方式

相关推荐:
【技能】2025年临床技能实操训练营抢跑热招,拼团低至1折!
【汇总】2025年医师资格考试实践技能缴费时间|方式|金额
2025年医师资格笔试“搞”分秘籍:高频考点+命题预测全攻略