2021年全国临床执业医师实践技能考试钦州市考前11大提醒,相信广大考生都在关注,目前钦州卫健委发布了考试事项提醒,医学教育网编辑为大家整理官方原文如下:
关于2021年医师资格考试实践技能考试新冠疫情防控工作的通知
各位考生:
为做好医师资格考试实践技能考试工作,保障考生和考务人员的身体健康,确保考试工作顺利完成,现对2021年医师资格考试实践技能考试(临床类别、乡村全科助理类别)新冠肺炎疫情防控工作要求通知如下:
一、请考生严格按照考试时间的安排,提前到达考试基地(校园),配合考试基地进行体温检测以及核验“广西健康码”、“防疫行程卡”等防控工作。
二、考生应在考前14天申领“广西健康码”,并进行自我健康观察14天,每日进行健康申报,不前往国内疫情中、高风险地区,不出国(境),不参加聚集性活动。
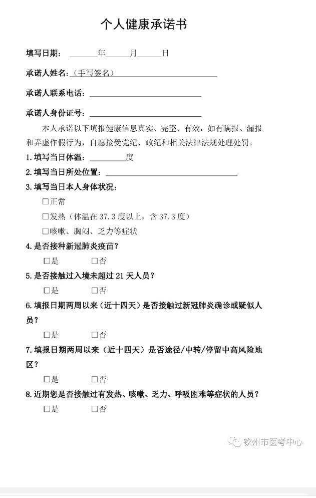
三、考生除提供“广西健康码”绿码及当日的“防疫行程卡”查询结果的截图外,还需提前打印个人健康承诺书(详见附件)现场填写并上交。“防疫行程卡”查询操作方法:在微信小程序中搜索“国务院客户端”,进入小程序后点“防疫行程卡”,输入本人手机号码和验证码后即可查询行程卡。
四、考前14天内的“防疫行程卡”有区外行程记录或自区外来邕参加考试的人员,须提供考前7天内新冠病毒核酸检测阴性证明。
五、中、高风险地区返邕来邕考生和根据流行病学调查结果判断为新冠肺炎确诊者、无症状感染者或疑似病例患者密切接触者及次密切接触者的考生,在结束隔离医学观察期并提供三次核酸检测阴性结果之前,不能参加考试。
六、考生须自觉配合做好疫情防控工作,不得隐瞒或谎报旅居史、接触史、健康状况等疫情防控重点信息。个人材料不合格者一律不得进入考试基地(校园)。
七、考生通过考试基地(校园)体温检测通道时,应保持人员间隔大于1米,有序接受体温测量,亮绿码或扫码进入考场。现场测量体温正常(37.3°C)及“广西健康码”等核验材料符合要求的考生方可进入考场。
八、考生由专人引导沿指定路线到达及撤离考场,全程佩戴口罩,保持人员间隔大于1米,不得在考试基地(校园)内逗留,不得折返,避免人员聚集。
九、请考生自备白大衣(白大衣不能有单位标识)、一次性医用帽子、医用外科口覃(禁止佩戴带有呼吸阀口覃)、乳肢手套、水性笔。考生需全程佩戴乳胶手套完成考试,如遇特殊情况手套破损,应向考务人员说明情况,后由考务人员补给。
十、如考生在参加考试过程中出现发热、咳嗷、乏力、鼻塞、流涕、咽痛、腹泻等症状,应及时向考务工作人员报告。经现场医疗卫生专业人员评估后,根据相关防控要求确定继续参加考试或暂停考试。
十一、南宁市考点联系电话:0771-2630909、2613923、2611625。
附件:个人健康承诺书

编辑推荐:
全国2021年临床执业医师实践技能病例分析实战模拟14道题
官网2021年临床实践技能考试方案/考试流程/常见问题及注意事项视频讲解!
全国2021年临床执业医师实践技能考生快来领取备考资料包!
全国2021年临床执业医师实践技能考生考前须知/温馨提示汇总
“2021年全国临床执业医师实践技能考试钦州市考前11大提醒”的内容由医学教育网小编搜集整理,更多相关信息,敬请关注医学教育网。