临床执业医师

考试动态
复习指导

​2022年临床医师病史采集+病例分析考前模拟卷第6套(含评分标准)

2022年临床医师病史采集+病例分析考前模拟卷第6套(含评分标准)如下,2022年临床执业医师实践技能考试在即,医学教育网整理了实践技能考前指导手册(查看活动详情>>),包含技能各站精选模拟试题,查看2022年临床执业医师技能集训营,畅享考前直播课>>

查看汇总:

2022年临床执业医师实践技能病史采集+病例分析考前26套模拟卷(含评分标准)

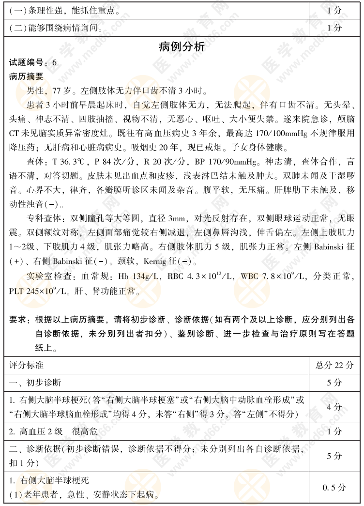
病史采集+病例分析
分值占比:

实践技能【第一站】考试时间为共40分钟,其中,病史采集分值占比为15分。其中病例分析分值占比为22分,答题时间一般在12~15分钟左右。

考试形式:

病史采集考察临床思维能力,试题计算机呈现,考生计算机作答或纸笔作答。病例分析考察临床思维能力,试题计算机呈现,考生纸笔作答。考前免费/付费直播课>>

6.1

6.2

6.3

更多实践技能病例分析+病史采集模拟试题,可查看2022年临床执业医师实践技能集训营考前直播课——考前必看直播课,备战技能考试有妙招!

临床技能集训营
课程亮点抢先看

详细介绍:

一、技能集训营=全程直播+专业讲师团+赠480元全套技能特色班;

二、考点覆盖全,细致讲解,紧抓得分要点,临床执业医师技能集训营囊括33 个症状,100个疾病,6 大体格检查,24 项基本操作,46 种影像诊断22项实验室检查结果判读

三、直播情景模拟演练+互动教学,“手把手”带你掌握操作规范;

四、七大社群服务+3大增值服务,全程跟踪学习,不懂就问,及时答疑;

五、配套「技能电子讲义」+「技能模考卷」,讲练结合,锁定拿分点;

六、老学员(已购22年医师课程(含续学))购买享85折优惠。

立即查看技能集训营考前直播课>>

热点关注:

2022年临床医师技能基本操作考前模拟试卷6套(含评分标准)

2022年临床执业医师实践技能第二站体格检查6套模拟试卷

2022年临床执业医师考试「5月技能打卡」目标直指拿分点!

2022年临床执业医师实践技能三站考察重点(历年模考题汇总)

以上分享的内容,由医学教育网小编搜集整理,如果您觉得对您有所帮助,可以分享给朋友。想了解更多医学考试信息、复习资料、备考干货请关注医学教育网。

正保医学教育网
上医学教育网 做成功医学人
打开APP
全部评论(0打开APP查看全部 >
精品课程

高效定制班

直播+录播 含班级服务

4180

详情>>
热点推荐:
0
0
0
评论
取消
复制链接,粘贴给您的好友

复制链接,在微信、QQ等聊天窗口即可将此信息分享给朋友
前往医学教育网APP查看,体验更佳!
取消 前往
您有一次专属抽奖机会
可优惠~
领取
优惠
注:具体优惠金额根据商品价格进行计算
恭喜您获得张优惠券!
去选课
已存入账户 可在【我的优惠券】中查看