临床执业医师

考试动态
复习指导

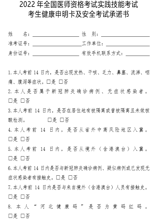
河北张家口2022年医师资格考生声明健康卡及安全考试承诺书

根据《2022年张家口市考点国家医师资格实践技能考试告知书》,河北张家口2022年医师资格考生声明健康卡及安全考试承诺书如下。

附件下载:考生声明健康卡及安全考试承诺书

1

2

考生参加考试入考场时需核验内容:  

考生进入考场前一律出示“河北健康码”、“通信大数据行程卡”、核酸检测结果和《2022年全国医师资格实践技能考试河北考区考生健康申明卡及安全考试承诺书》,佩戴医用外科口罩或N95口罩,检测体温,核验身份(身份证、准考证)。工作人员确认安全的方可进入考场。如考生有“河北健康码”“黄码、红码”人员,“通信大数据行程卡”带“*”号者不能排除去过中高风险地区的人员,不允许进入考场。  

【推荐】

全国2022年医师资格实践技能考试各地成绩查询时间/入口/名单汇总

全国2022医师资格考试实践技能基地有哪些?或将超过351个!

全国2022年医师资格实践技能考试疫情防控须知/温馨提示汇总

全国2022年医师资格实践技能考试准考证打印/领取汇总(国家医学考试网)

以上就是医学教育网关于“河北张家口2022年医师资格考生声明健康卡及安全考试承诺书”的相关介绍,希望能够帮助到大家,更多资讯尽在医学教育网!

正保医学教育网
上医学教育网 做成功医学人
打开APP
全部评论(0打开APP查看全部 >
精品课程

高效定制班

直播+录播 含班级服务

4180

详情>>
热点推荐:
0
0
0
评论
取消
复制链接,粘贴给您的好友

复制链接,在微信、QQ等聊天窗口即可将此信息分享给朋友
前往医学教育网APP查看,体验更佳!
取消 前往
您有一次专属抽奖机会
可优惠~
领取
优惠
注:具体优惠金额根据商品价格进行计算
恭喜您获得张优惠券!
去选课
已存入账户 可在【我的优惠券】中查看