临床执业医师

考试动态
复习指导

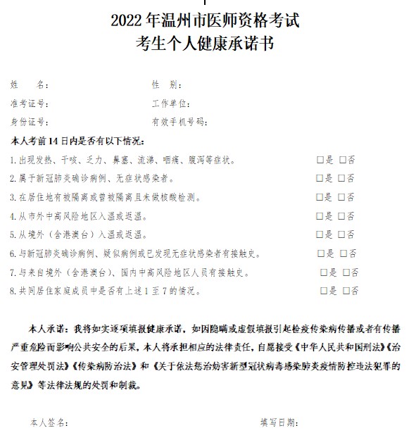
2022年温州市医师资格考试考生个人健康承诺书

2022年温州市医师资格考试考生个人健康承诺书下载如下,医学教育网编辑为您整理。

查看通知:浙江省温州市2022年医师资格考试考前疫情防控注意事项

考生须提前两周完成“温州防疫码”的申领。所有考生须符合考前14天内防疫码绿码且体温正常、无相关症状(干咳、乏力、咽痛、腹泻等)、无流行病学史(未到过中高风险地区或近距离接触过来自高风险地区人群)的要求。  

附件下载:2022年温州市医师资格考试考生个人健康承诺书

温州

相关阅读:

全国2022年医师资格考试实践技能考试健康监测/承诺书下载汇总

以上分享的内容,由医学教育网小编搜集整理,如果您觉得对您有所帮助,可以分享给朋友。想了解更多医学考试信息、复习资料、备考干货请关注医学教育网。

正保医学教育网
上医学教育网 做成功医学人
打开APP
全部评论(0打开APP查看全部 >
精品课程

高效定制班

直播+录播 含班级服务

4180

详情>>
热点推荐:
0
0
0
评论
取消
复制链接,粘贴给您的好友

复制链接,在微信、QQ等聊天窗口即可将此信息分享给朋友
前往医学教育网APP查看,体验更佳!
取消 前往
您有一次专属抽奖机会
可优惠~
领取
优惠
注:具体优惠金额根据商品价格进行计算
恭喜您获得张优惠券!
去选课
已存入账户 可在【我的优惠券】中查看