临床执业医师

考试动态
复习指导

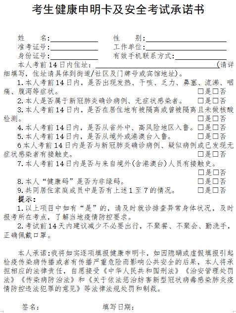
山东考区2022年医师资格考试实践技能考生健康申明卡及安全考试承诺书

山东考区2022年医师资格考试实践技能考生健康申明卡及安全考试承诺书如下,医学教育网编辑为您整理。

查看通知:2022年山东考区青岛考点国家医师资格考试实践技能考试疫情防控考生须知

附件下载:山东考区2022年医师资格考试实践技能考生健康申明卡及安全考试承诺书

青岛

相关阅读:

全国2022年医师资格考试实践技能考试健康监测/承诺书下载汇总

以上分享的内容,由医学教育网小编搜集整理,如果您觉得对您有所帮助,可以分享给朋友。想了解更多医学考试信息、复习资料、备考干货请关注医学教育网。

正保医学教育网
上医学教育网 做成功医学人
打开APP
全部评论(0打开APP查看全部 >
精品课程

高效定制班

直播+录播 含班级服务

4180

详情>>
热点推荐:
0
0
0
评论
取消
复制链接,粘贴给您的好友

复制链接,在微信、QQ等聊天窗口即可将此信息分享给朋友
前往医学教育网APP查看,体验更佳!
取消 前往
您有一次专属抽奖机会
可优惠~
领取
优惠
注:具体优惠金额根据商品价格进行计算
恭喜您获得张优惠券!
去选课
已存入账户 可在【我的优惠券】中查看