临床执业医师

考试动态
复习指导

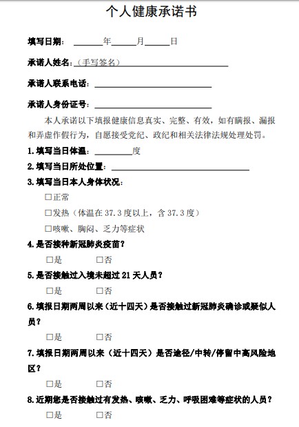
广西桂林考点2022年医师资格考试实践技能考生个人健康承诺书

广西桂林考点2022年医师资格考试实践技能考生个人健康承诺书如下,医学教育网编辑为您整理。

查看通知:广西桂林考点2022年医师资格考试实践技能考试考生须知

附件模板:个人健康承诺书

桂林

相关阅读:

全国2022年医师资格考试实践技能考试健康监测/承诺书下载汇总

全国2022年医师资格实践技能考试各地成绩查询时间/入口/名单汇总

以上分享的内容,由医学教育网小编搜集整理,如果您觉得对您有所帮助,可以分享给朋友。想了解更多医学考试信息、复习资料、备考干货请关注医学教育网。

正保医学教育网
上医学教育网 做成功医学人
打开APP
全部评论(0打开APP查看全部 >
精品课程

高效定制班

直播+录播 含班级服务

4180

详情>>
热点推荐:
0
0
0
评论
取消
复制链接,粘贴给您的好友

复制链接,在微信、QQ等聊天窗口即可将此信息分享给朋友
前往医学教育网APP查看,体验更佳!
取消 前往
您有一次专属抽奖机会
可优惠~
领取
优惠
注:具体优惠金额根据商品价格进行计算
恭喜您获得张优惠券!
去选课
已存入账户 可在【我的优惠券】中查看