临床执业医师

考试动态
复习指导

现货5.5折:《2025年临床执业医师通关3600题》图书

2025年临床执业教材内容有很多细节变动(点击查看>>),各位考生在备考复习时,一定要以新版考试大纲及教材为准!正保医学教育网全新改版编写的《2025年临床执业医师通关3600题》图书现货发售!限时5.5折

本书紧贴新版考试大纲,精选涵盖高频考点、重点难点的考题,与“梦想成真”应试指南框架贴合,涉及内科、外科、妇儿、基础人文所有考试科目,方便考生朋友进行专项练习。新版图书还添加了增值服务,包含2025项刷题视频课、甄选考题解析视频课以及24小时不限次答疑等“硬核”服务,赶快入手为笔试备考做好准备!

(图书预览)

点击查看更多详情

3600题5

本书分为题目部分答案解析部分。题型按照考试题型编排,包括A1、A2、A3、B型题,每种题型的特点一目了然。每章最后有答案速查和解析所在页码,做完题之后可以迅速查对答案,以便对做错的题目进行查漏补缺。每道题目配有详细的专业解析,解题要点突出显示,用好这本书能够让您备考事半功倍。

图书特点及在线试读

2025年临床执业医师通关3600题全新改版为应试指南的同步专属练习册,针对历年考试重点高频考查的知识点专篇专项针对性训练,帮助忙碌的考生用较少的时间轻松突破临床执业医师资格考试的壁垒,高效又好用。

各章节开篇增加考查题型分值范围以及该篇答案解析所在页码方便考生更好的开展学习;章内按题型分类归纳汇总, 逐题逐项应解尽解,清除知识盲区,理清解题思路,学会做题方法。

现货5.5折
¥43.45元原价:79元) 立即购买>>

在线抢先试读:

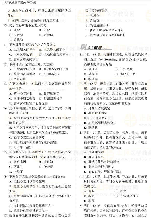
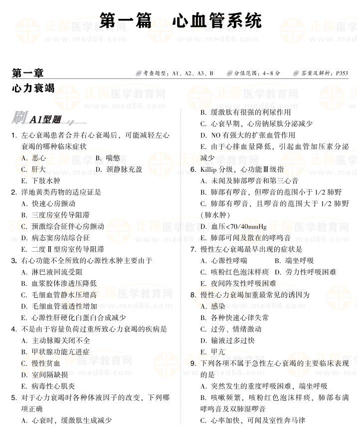
试题(可点击查看大图)

1

3

答案解析(可点击查看大图)

2

4

......

以上为部分试读内容,想要解锁更多精彩内容请购买2025年临床执业医师通关3600题查看。立即购买>>

图书增值服务

为了让各位考生能更好地利用网校图书,发挥更好的备考作用。网校在2025年临床执业医师通关3600题图书上特别新增了“硬核”增值服务。包含24小时不限次答疑深度伴学、2025项刷题视频课、甄选考题解析视频课。一站式配齐,备考不担心!

2

增值服务领取方式:

购买图书后刮开封面防伪贴领取。每个学员ID仅赠送1份,先购先得。赠品失效时间:2026年11月30日。

图书增值服务领取方式


书有了 怎能没有配套好课?

2025年临床执业医师考试备考正当时!专业师资团队领航指导,科学规划阶段课程有的放矢。24小时专业答疑解惑,不给今年留遗憾!立即查看课程>>

m站1-新栏目顶部轮图(首页-顶部广告图)

比书更好的是网校课程,备考更安心!医学教育网2025年临床医师考试新课已开讲(点击免费试听体验>>),报课即学!

【2025备考专区】    

【抢跑刷题】2025年临床执业医师“医考爱打卡”第一期上线!

【上新】2025临床医师《预防人文精讲课》小付出大回报!

【转发收藏】必看!2025年医师资格考试报名条件汇总!

正保医学教育网
上医学教育网 做成功医学人
打开APP
全部评论(0打开APP查看全部 >
精品课程

高效定制班

直播+录播 含班级服务

4180

详情>>
热点推荐:
0
0
0
评论
取消
复制链接,粘贴给您的好友

复制链接,在微信、QQ等聊天窗口即可将此信息分享给朋友
前往医学教育网APP查看,体验更佳!
取消 前往
您有一次专属抽奖机会
可优惠~
领取
优惠
注:具体优惠金额根据商品价格进行计算
恭喜您获得张优惠券!
去选课
已存入账户 可在【我的优惠券】中查看